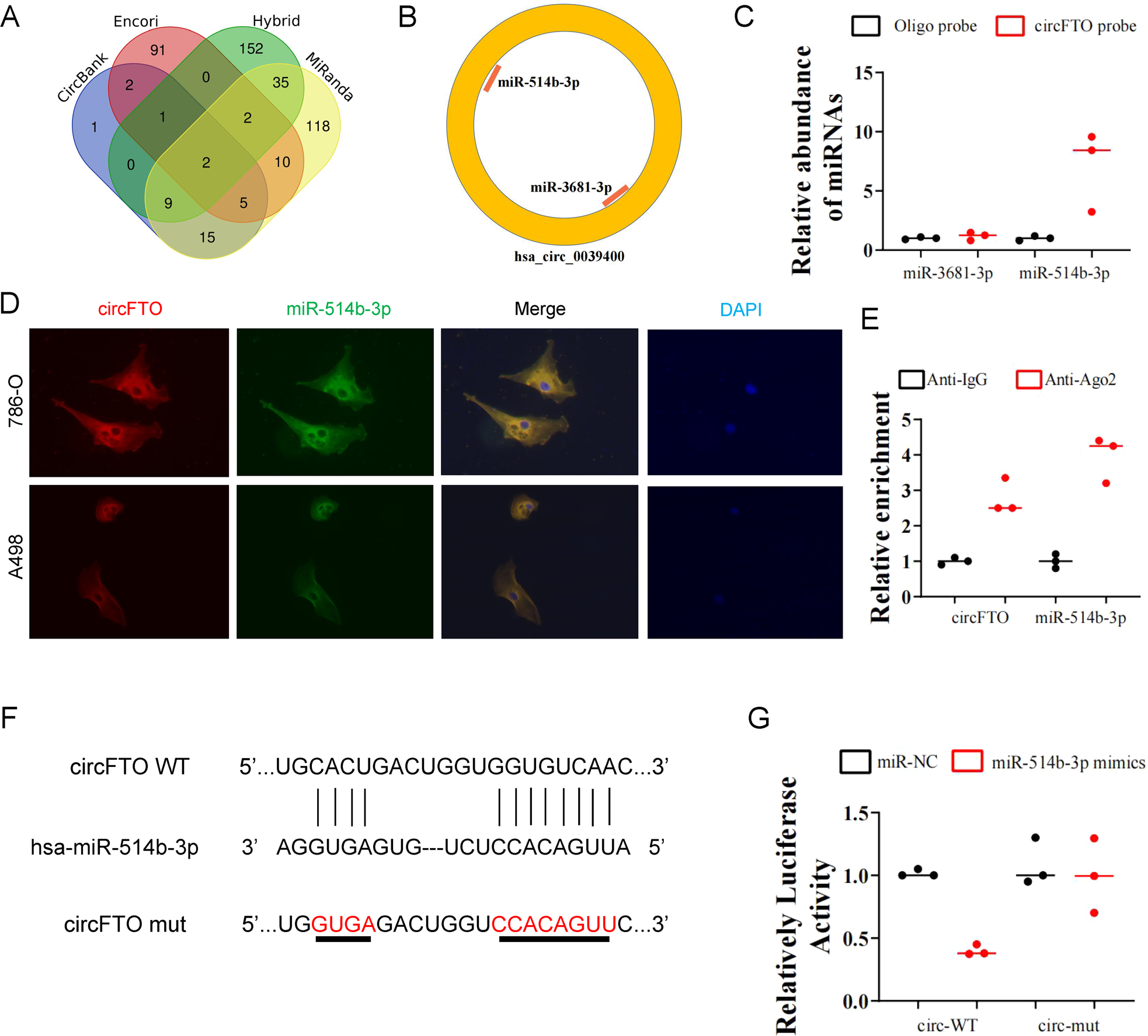
Fig. 3: circFTO serves as the RNA sponge for miR-514b-3p.

A and B Prediction of the potential target miRNAs of circFTO with four different datasets circBank, Encori, Hybrid and MiRanda. C RNA pulldown of miR-514-3p and miR-3681-3p in 786-O cells with Oligo or circFTO probe. Relative miRNA expression was detected by qRT-PCR. D Subcellular location of circFTO and miR-514b-3p detected by fluorescence in situ hybridization (FISH). E RIP against IgG or Ago2 in 786-O cells. Precipitated circFTO and miR-514-3p were detected by qRT-PCR. F The designs of dual-luciferase reporter vector of wild-type (WT) and mutated (Mut) circFTO sequences with binding site to miR-514b-3p. G Relative luc activity after transfection with miR-514b-3p mimic/negative control or with the circFTO WT/Mut in HEK293T cells.