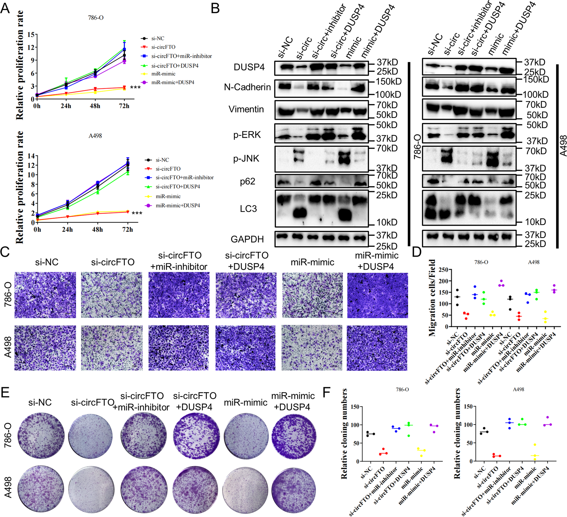
Fig. 5: circFTO promoted the proliferation and migration of ccRCC cells via miR-514-3b/DUSP4 axis in vitro.

A CCK8 assay were used to identify proliferation of si-NC/si-circFTO transfected 786-O and A498 cells with miR-mimic, miR-inhibitor and/or DUSP4 overexpression. B Western Blot results of core proteins level in si-NC/si-circFTO transfected 786-O and A498 cells with miR-mimic, miR-inhibitor and/or DUSP4 overexpression. C and D Transwell assay used to show the migration ability of si-NC/si-circFTO transfected 786-O and A498 cells with miR-mimic, miR-inhibitor and/or DUSP4 overexpression. E and F Colony formation assay were used to identify proliferation of si-NC/si-circFTO transfected 786-O and A498 cells with miR-mimic, miR-inhibitor and/or DUSP4 overexpression.