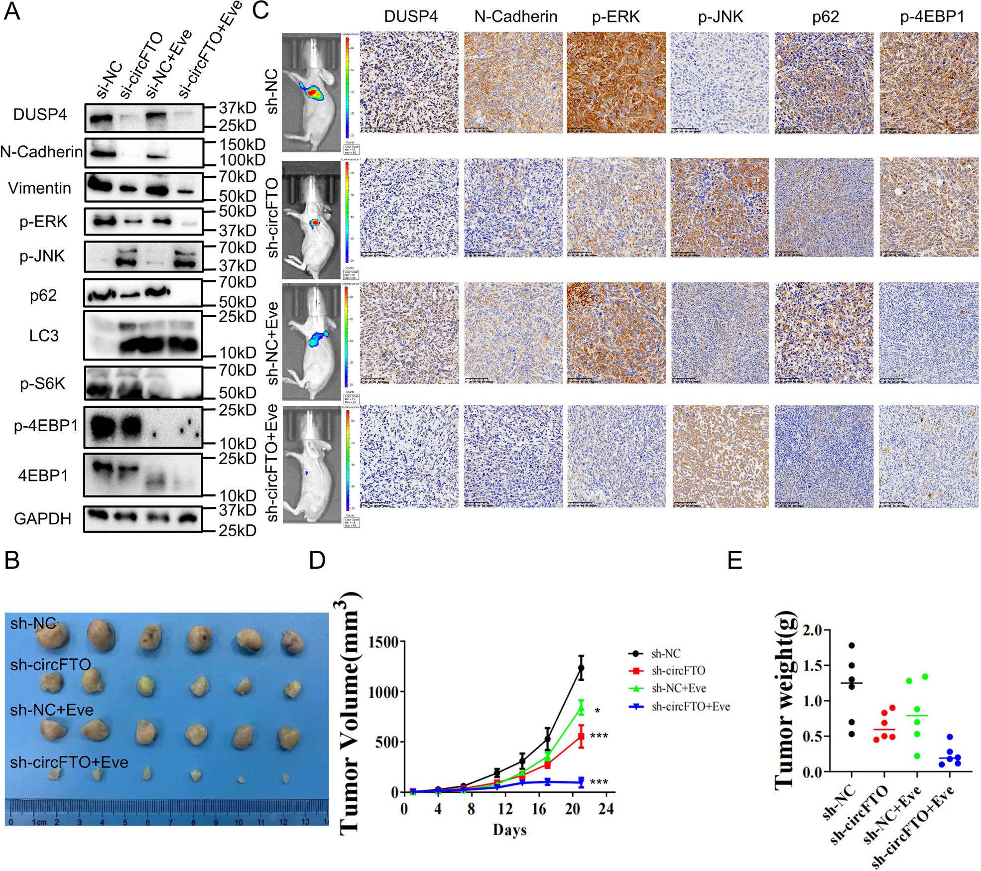
Fig. 6: circFTO knockdown and mTOR inhibition suppressed the proliferation of ccRCC cells in vivo synergistically.

A Western Blot results of core proteins level in si-NC/si-circFTO Western Blot results of core proteins level in si-NC/si-circFTO transfected 786-O cells co-treated with negative control/Everolimus. B Images of eviscerated tumors of subcutaneous xenografts of sh-NC and sh-circFTO 786-O cells co-treated with negative control/Everolimus. C IHC of the eviscerated tumors after sacrifice of mice confirmed the results from Western Blot. D and E Tumor volumes and weights were also shown.