Fig. 3: Meiotic arrest during LZ/P spermatocyte transition in CT47-BAC mice.
From: Human-specific gene CT47 blocks PRMT5 degradation to lead to meiosis arrest

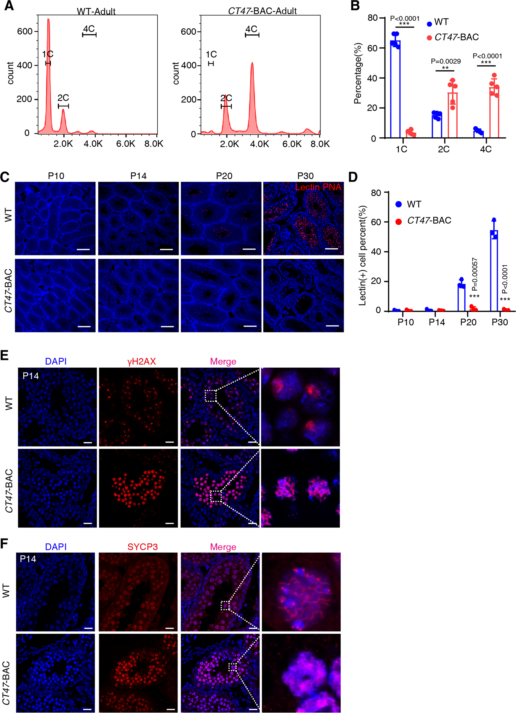
A The proportion of different ploidy germ cells in WT and CT47-BAC mice analyzed by FACS according to the DNA content in spermatogenesis. B Statistical results of different cell types in the FACS assay. 1 C DNA content: different steps of round and elongating spermatids and spermatozoa. 2 C DNA content: G1-phase spermatogonia and secondary spermatocytes. 4 C DNA content: various stages of primary spermatocytes and G2-phase spermatogonia. The results shown are the mean ± SD, n = 5 for each group. Student’s t test: ***p < 0.001. C Lectin PNA Alexa Fluor 568 (red) in testis at P10, P14, P20, P30 WT, and CT47-BAC mice and scanned by TissueFAXS. D The proportion of lectin (+) cells was calculated. The results shown are the mean ± SD, n = 3 for each group. Student’s t test: ***p < 0.001, Scale bar = 40 μm. E Immunofluorescence staining for γ-H2AX in the testes of P14 WT and CT47-BAC mice. Scale bar = 40 μm. Also see immunofluorescence staining for SYCP3 in Fig. 6C. F Immunofluorescence staining for SYCP3 in the testes of P14 WT and CT47-BAC mice. Scale bar = 40 μm. Also see immunofluorescence staining for SYCP3 in Fig. 6D.