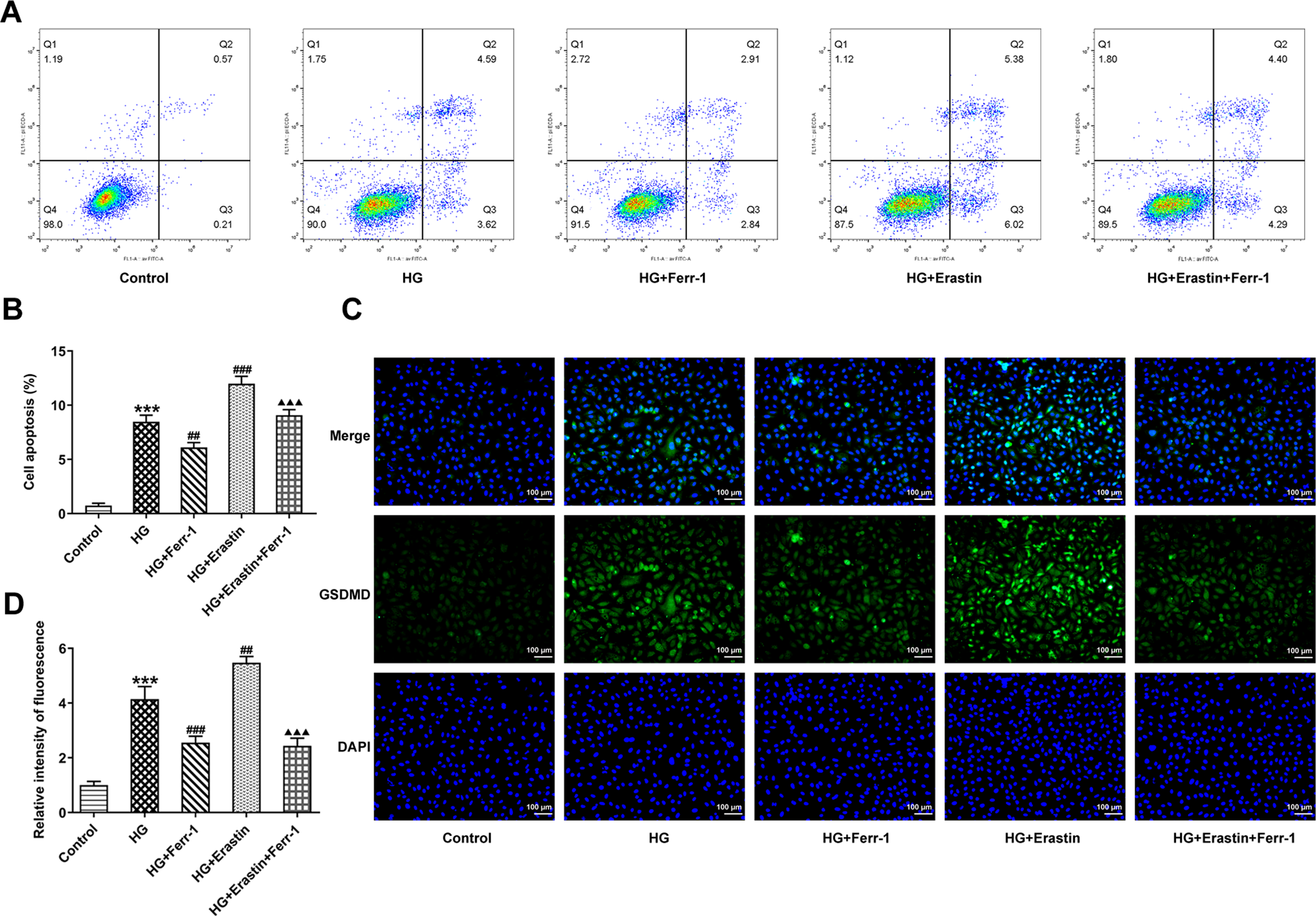
Fig. 8: Ferr-1 regulates the redox capacity of Xc--GPX4 system to inhibit DR cell damage.

A Cell apoptosis was detected by flow cytometry. B Statistical diagram of apoptotic cells. C IF detected the expression of GSDMD in cells. D GSDMD expression statistics. ***P < 0.001 vs control. ##P < 0.01, ###P < 0.001 vs HG. △△△P < 0.001 vs HG + Erastin.