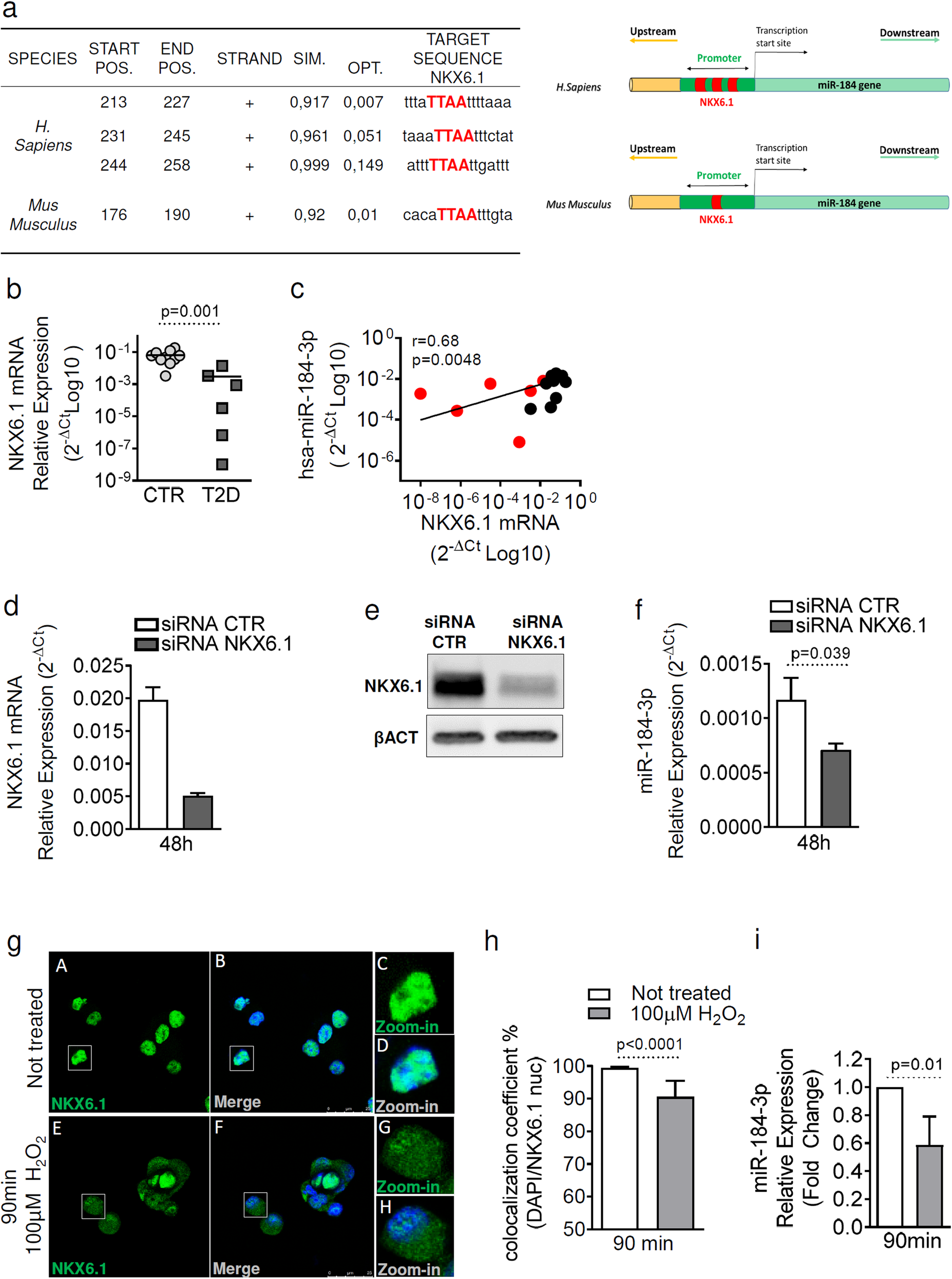
Fig. 5: NKX6.1 regulates human and murine miR-184-3p expression.

a Left panel: table showing predicted binding sites of NKX6.1 in the human and mouse miR-184 gene promoter using MatInspector algorithm. For each predicted binding site, the following parameters are given: species, start/end nucleotide (Start Pos, End Pos) of the TF matrix (with respect to –500 bp of miR-184 TSS, see Sequence in Supplementary material), sequence strand, matrix similarity (SIM.), optimised matrix similarity threshold (OPT.) and target sequence (see Supplementary File 2). Right panel: representative schematic showing human and mouse MIR184 gene promoter and NKX6.1 binding sites (in red). b RT-Real-time PCR expression analysis of NKX6.1 in human pancreatic islets with T2D (n = 6; dark grey squares) compared to non-diabetic donors (n = 10; light grey circles); data are shown as 2−ΔCt relative expression; statistics with Mann–Whitney U test. c Correlation analysis between expression of NKX6.1 and miR-184-3p in human pancreatic islets from T2D and non-diabetic donors (n = 16). Values are expressed as 2−ΔCt (log10) relative expression; p value and r value by Spearman R correlation test. d, e 48 h silencing of NKX6.1 with siRNA (25 nM) in EndoC-βH1 cell line showed reduction in mRNA (d) and protein (e) expression; statistics by Mann–Whitney U test (n = 4). f RT-Real-time PCR of miR-184-3p expression in EndoC-βH1 after 48 h NKX6.1 siRNA transfection; data are expressed as mean ± SD of 2−ΔCt normalised values; statistics with Mann–Whitney U test (n = 4 independent experiments). g Immunofluorescence analysis of Nkx6.1 (green) and nuclei (DAPI, blue) in MIN6 cells treated or not with 100 μM H2O2; panel A (Nkx6.1) to panel D show MIN6 cells not treated; panel E to panel H show MIN6 cells treated with H2O2; scale bar = 25 µm. h Analysis of colocalisation coefficient for quantification of NKX6.1 and nuclear staining with or without treatment with 100 μM of H2O2. Data are expressed as mean ± SD of the percentage of NKX6.1 signal overlapping nuclear staining with DAPI. Statistics with Mann–Whitney U test (n = 5 independent experiments). i RT-Real-time PCR analysis of miR-184-3p expression in MIN6 cells after 100 μM of H2O2 treatment. Data are presented as mean ± SD of fold change of MIN6 cells treated with H2O2 compared to untreated samples; statistics with Mann–Whitney U test (n = 5 independent experiments).