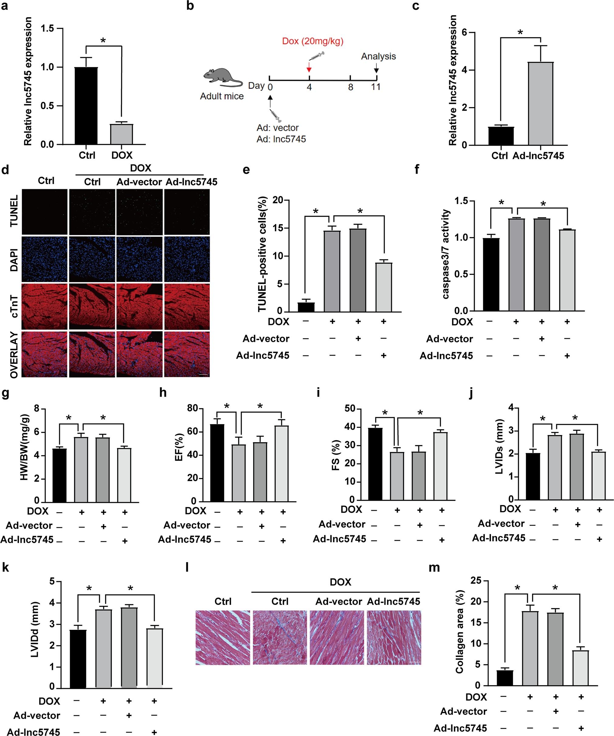
Fig. 3: Lnc5745 improves cardiac function in DOX-induced cardiomyopathy mice.

a Expression of lnc5745 was downregulated in mouse heart tissues after exposure to 20 mg/kg DOX for 7 days. b Flow chart of animal experiment. c Lnc5745 levels were significantly upregulated in the myocardial tissues of mice injected with adenovirus lnc5745 (Ad-lnc5745). d Apoptotic cells were observed with the TUNEL method (green). Nuclei were stained by DAPI (blue). Cardiac troponin T was captured by a specific antibody (red). Scale bar, 200 μm. Lnc5745 overexpression decreased cell apoptosis induced by DOX. e Ratio of TUNEL-positive cardiomyocytes in mice was counted by ImageJ (n = 200). f Lnc5745 inhibited caspase-3/7 activity elevation stimulated by DOX in mice. g Lnc5745 inhibited the DOX-induced increase in the heart-to-body weight ratio in mice. h–k Echocardiographic analysis revealed that lnc5745 improved cardiac function in the mouse model. l Representative images showing Masson trichrome staining for collagen. Scale bars, 50 µm. m Quantitative analysis of the collagen area after Masson trichrome staining. n = 6 per group, *P < 0.05. Variables are presented as the mean ± SD.