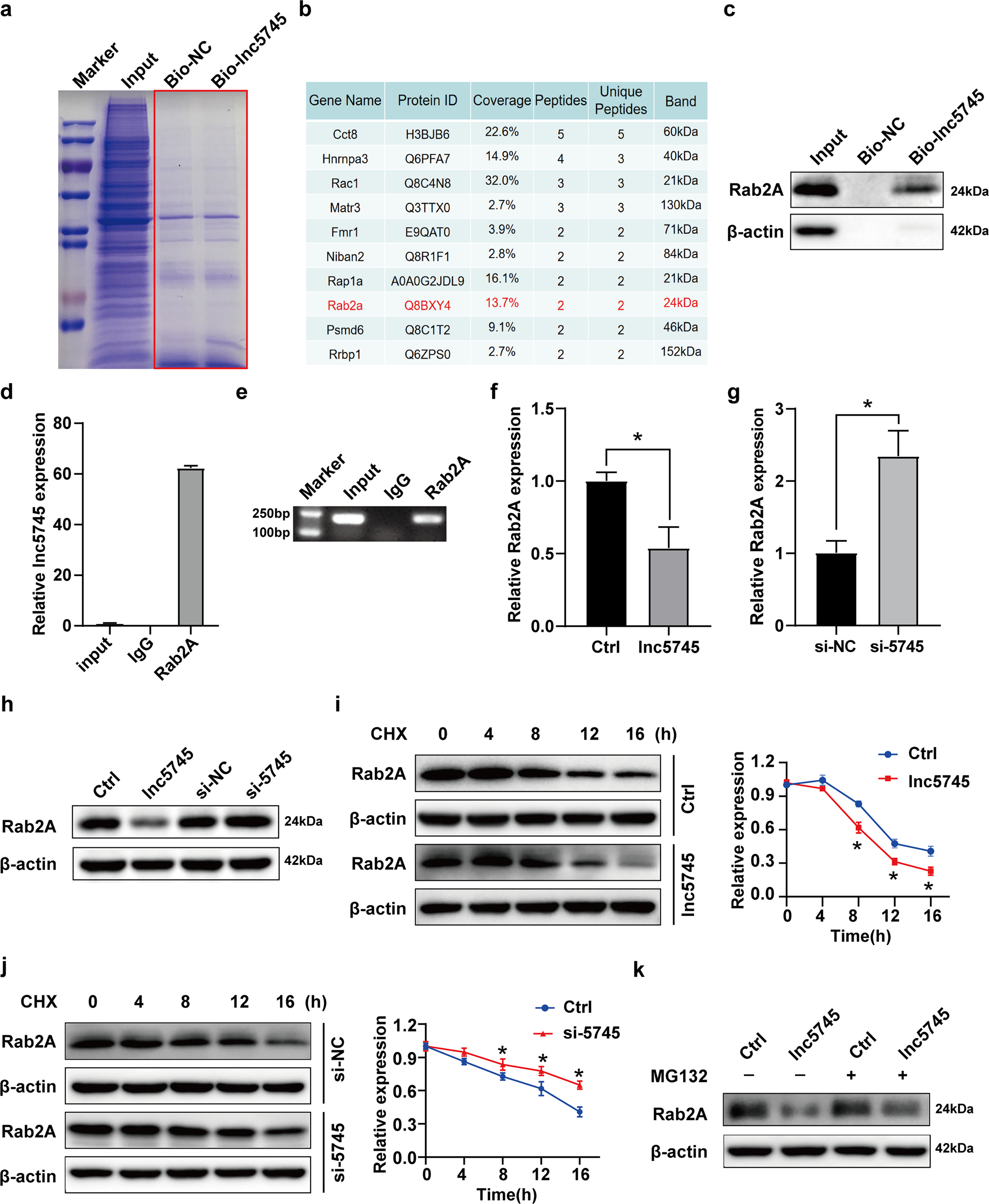
Fig. 4: Lnc5745 targets Rab2A.

a RNA pulldown assays were performed, and the lnc5745-related proteins were determined with SDS-polyacrylamide gel electrophoresis (SDS–PAGE) and Coomassie brilliant blue staining. b List of lnc5745-related proteins identified by mass spectrometry (MS). c Western blot analysis confirmed the existence of Rab2A in lnc5745-related proteins. d, e Binding of Rab2A to lnc5745 was confirmed by qPCR and PCR after RNA immunoprecipitation (RIP). f–h Rab2A levels were negatively affected by lnc5745 in NMVCs. i Effect of lnc5745 overexpression on Rab2A expression after CHX treatment for 0, 4, 8, 12 and 16 hours. j Effect of lnc5745 knockdown on Rab2A expression after CHX treatment for 0, 4, 8, 12 and 16 hours. k Effect of MG132 treatment for 12 hours on the stability of Rab2A protein. The results are from three independent experiments, *P < 0.05. Variables are presented as the mean ± SD.