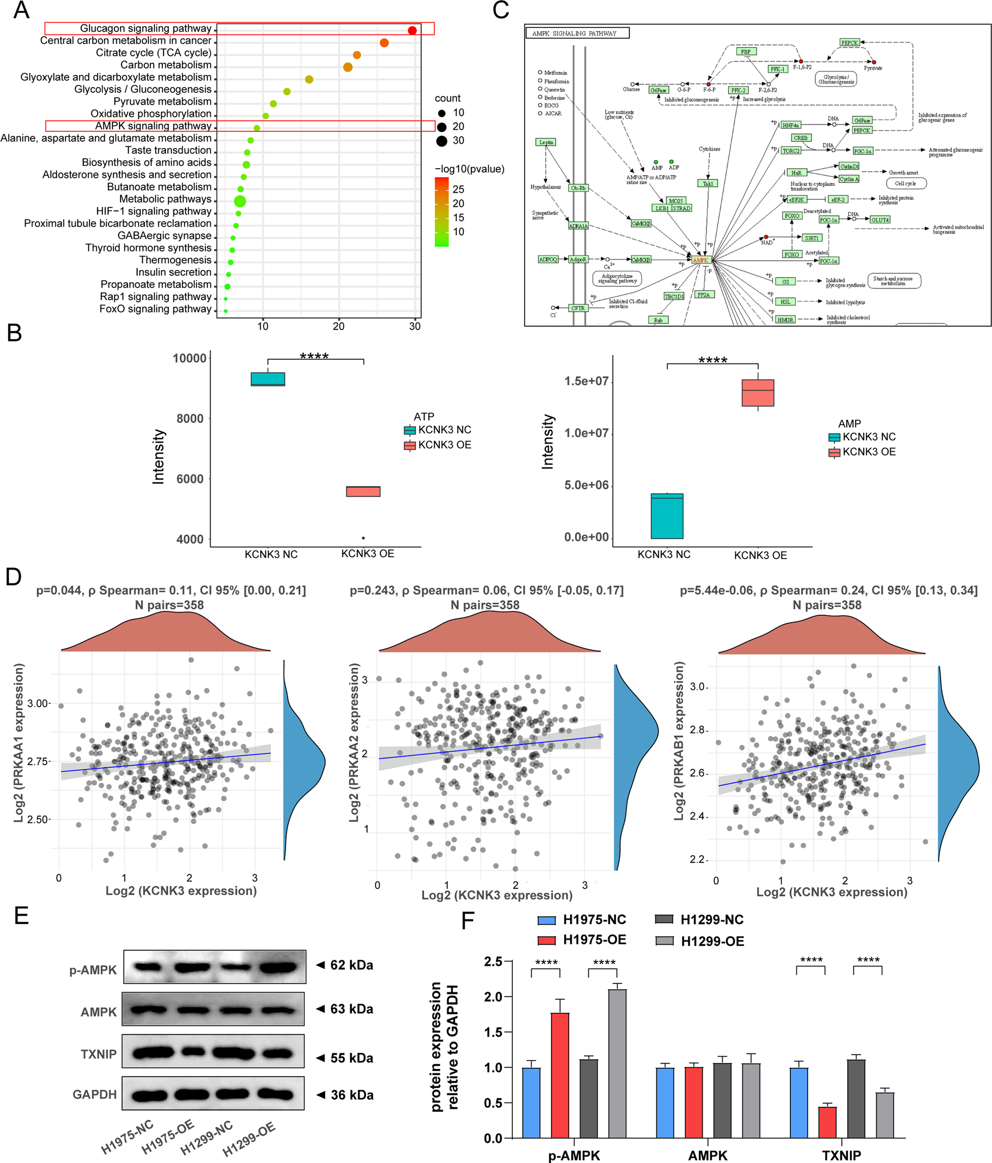
Fig. 5: KCNK3 activated the AMPK signaling pathway.

A Differential metabolites were enriched in the glucagon signaling pathway and AMPK signaling pathway using KEGG databases. B Metabolic changes of ATP and AMP were detected by targeted metabolomics analysis. C Schematic diagram of the AMPK signaling pathway as presented in the KEGG database (http://www.genome.jp/kegg/). D Spearman’s correlation analysis of KCNK3 and AMPK subunits in LUAD patients from TCGA by using clinical bioinformatics database. E, F Relative p-AMPK, AMPK, TXNIP protein expression was measured by western blot after transfection with KCNK3 lentivirus in H1975 cells and H1299 cells, with results normalized relative to the expression of GAPDH. (Data are presented as the mean ± SD of three independent experiments. ****P < 0.0001).