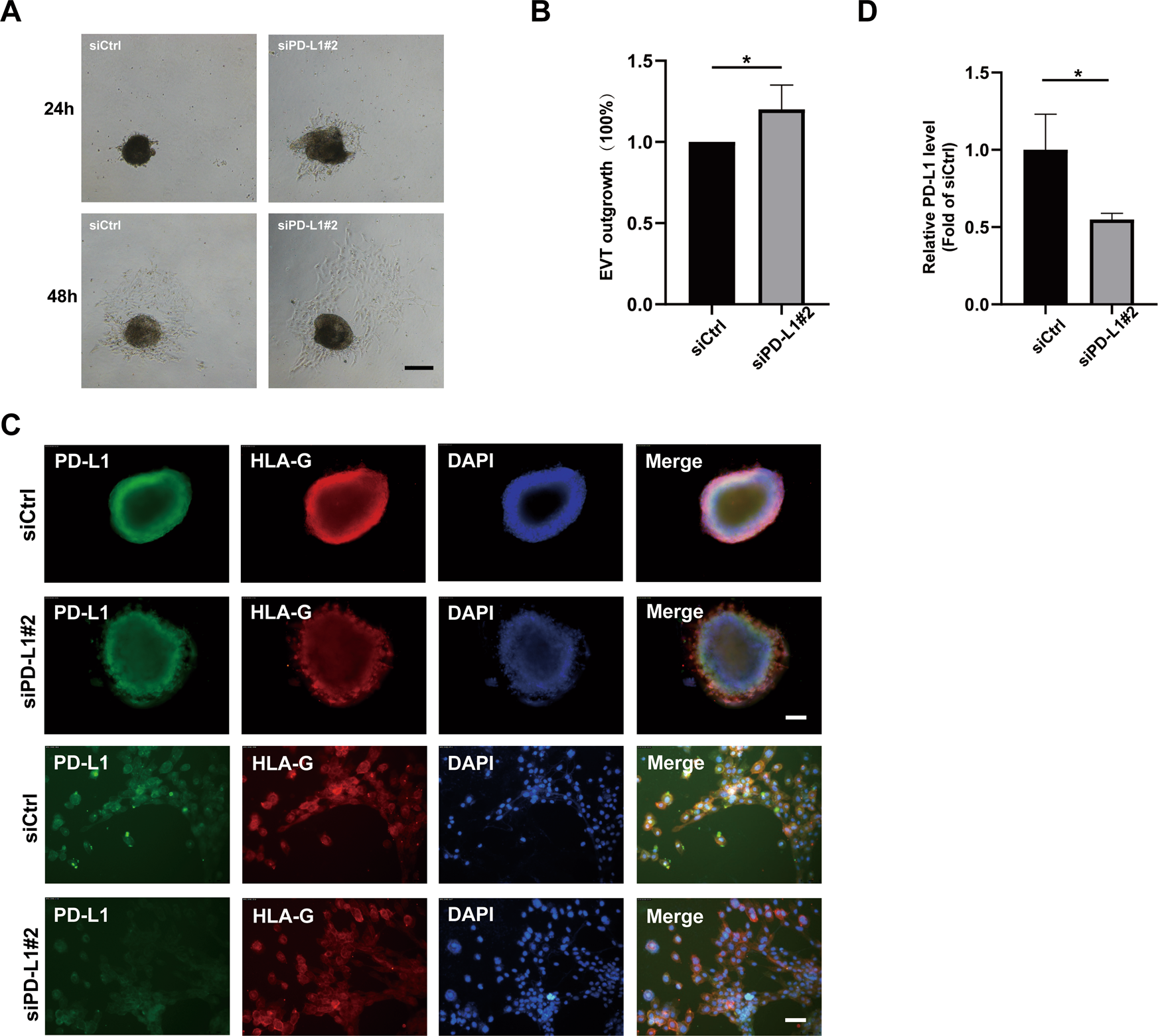
Fig. 3: PD-L1 reduced trophoblasts outgrowth in extravillous explant cultures.

A Extravillous explants were maintained in culture on Matrigel. Bar, 200 μm. B Statistical assay of the migration distance of villous tips (%). C Immunofluorescence staining showed an obvious decrease in PD-L1 after 60 h, and the level of PD-L1 expression was assessed using confocal microscopy (D). Green fluorescence signals indicate bound anti-PD-L1 antibodies; HLA-G staining is visualized as red; and a DAPI-stained nucleus is blue. Bar, 100 μm of top two rows and 25 μm behind two rows.