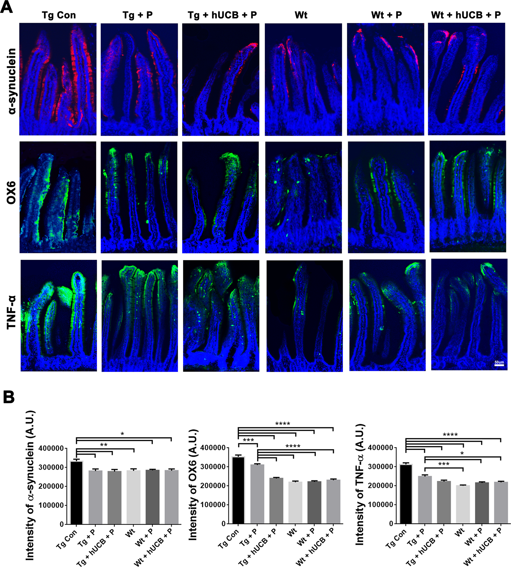
Fig. 4: Intestinal villi inflammation, and α-synuclein load.
From: Inflammatory gut as a pathologic and therapeutic target in Parkinson’s disease

A Immunohistochemical staining of the intestinal villi was conducted to elucidate alterations in cell population expression for α-synuclein (red), OX6 (green), and TNF-α (green) with DAPI (blue). Immunofluorescent microscopy was used to collect the images, of which representative samples are displayed according to animal group and factor of interest (Scale bar = 50 um). B ANOVA revealed significantly elevated α-synuclein intensity level (*p < 0.01) significantly elevated OX6 expression (****p < 0.0001), and significantly elevated TNF-α expression (****p < 0.0001) in Tg vs Wt animals. Additionally, post hoc Bonferroni’s test analysis revealed P and hUCB+P treatment significantly reduced (*p < 0.05) the inflammatory response in Tg animals (*p < 0.05, **p < 0.01, ***p < 0.001, ****p < 0.0001).