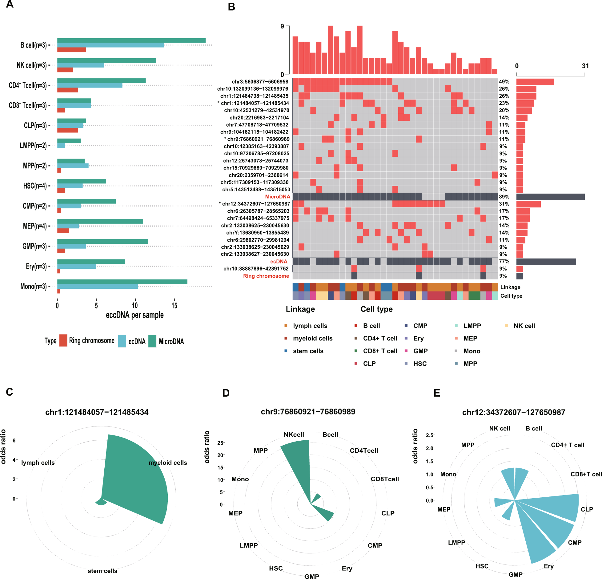
Fig. 1: The recurrent eccDNAs across all cell types of normal hematopoiesis.

A The barplot shows the average number of eccDNA in 13 cell types of hematopoiesis. The X-axis represents the cell type; Y-axis represents the average number of eccDNA (the eccDNA types are shown in different colors). B Oncoplot displays the eccDNA landscape of normal hematopoiesis. EccDNA on the left denotes “chromosome: chromosome start point−chromosome end point of breakage”, e.g., “chr3:5606877 − 5606958”. The eccDNAs are recurrent in different cell types and three type eccDNAs (microDNA/ecDNA/ring chromosome) were analyzed and ordered, respectively. The right bar represents the proportion of cells containing some kind of eccDNA in all normal cells. The samples at the bottom indicate according to the annotation bar (linkage and cell types). For example, the first line of the oncoplot shows the proportion of cells containing chr3:5606877 − 5606958 is 49%. C The barplot demonstrates microDNA (chr1:121484057 − 121485434) is enriched in myeloid cells (P = 0.039, Fisher’s exact test). D The microDNA (chr9:76860921 − 76860989) is enriched in NK cells (P = 0.025, Fisher’s exact test). E The ecDNA (chr12:34372607 − 127650987) is enriched in CLP (P = 0.020, Fisher’s exact test) and Ery cells (P = 0.020, Fisher’s exact test). In figure1C-E, the x-axis represents the different cells, the y-axis represents the odds ratio (OR).