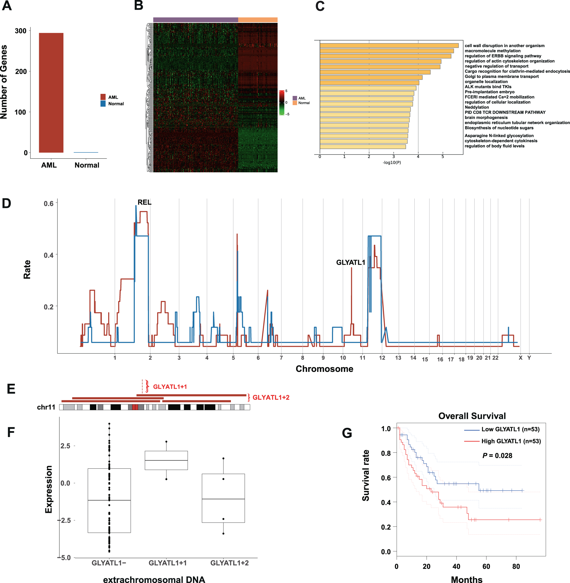
Fig. 7: The comparison of eccDNA in AML cells (containing pHSC, LSC, and blast) and normal cells (including B cell, CD4 + T cell, CD8 + T cell, CLP, Ery, MEP, Mono, and NK cell).

A The number of peculiar genes on eccDNA of AML cells is far more than normal cells. B Heatmap showed the cluster analysis of the different expressed AML-specific and normal-specific genes. The horizontal axis represents different genes, and the vertical axis represents AML or normal hematopoiesis. C GO enrichment of differential expressed genes on eccDNA of AML. D The rate of eccDNA in AML and normal cells. E Different lengths of eccDNA containing GLYATL1. GLYATL1 + 1 represented shorter eccDNA that contain GLYATL1, GLYATL1 + 2 represented longer eccDNA that contain GLYATL1. GLYATL1- represented eccDNA that doesn’t contain GLYATL1. F The GLYATL1 + 1 expressed higher GLYATL1, and the expression of GLYATL1 in the GLYATL1 + 2 was almost the same as that of GLYATL1- (The P value was not significant). G The high expression of GLYATL1 predicted shorter OS (P = 0.028).