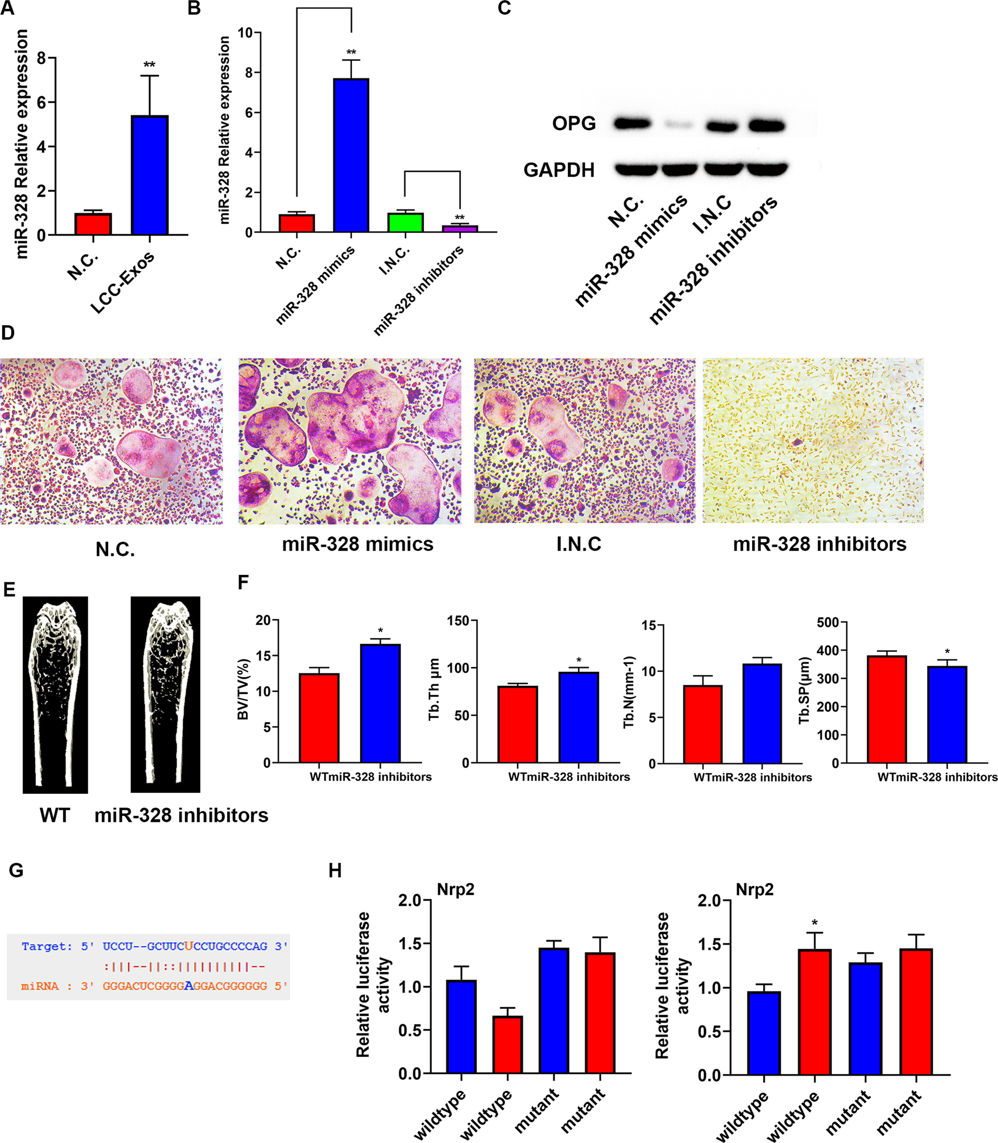
Fig. 5: A549-Exoso miR-328 enhanced osseous resorption via downregulating Nrp-2 expression.

A Relative miR-328 expression in N.C. and LCC-Exos. B miR-328 levels in N.C., miR-328 mimics, I.N.C. and miR-328 inhibitors were measured by qRT–PCR. C Western blot (WB) assay of OPG and GAPDH in RAW 264.7 cells receiving transfection with miR-328 mimics and miR-328 or their respective negative controls. D TRAP staining images of mature osteoclasts treated with N.C., miR-328 mimics, I.N.C. and miR-328 inhibitors. E Representative micro-CT images of femora from different groups. F Quantitative comparison of the trabecular microarchitecture between different groups. G Nrp-2 might be a target of miR-328. H RAW 264.7 cells received transfection with a luciferase reporter, which carried WT or MUT-Nrp2 3′-UTR in the miR-328 mimics (H left) and miR-328 inhibitors (H right). *P < 0.05, **P < 0.01. The data are an average of at least three independent experiments.