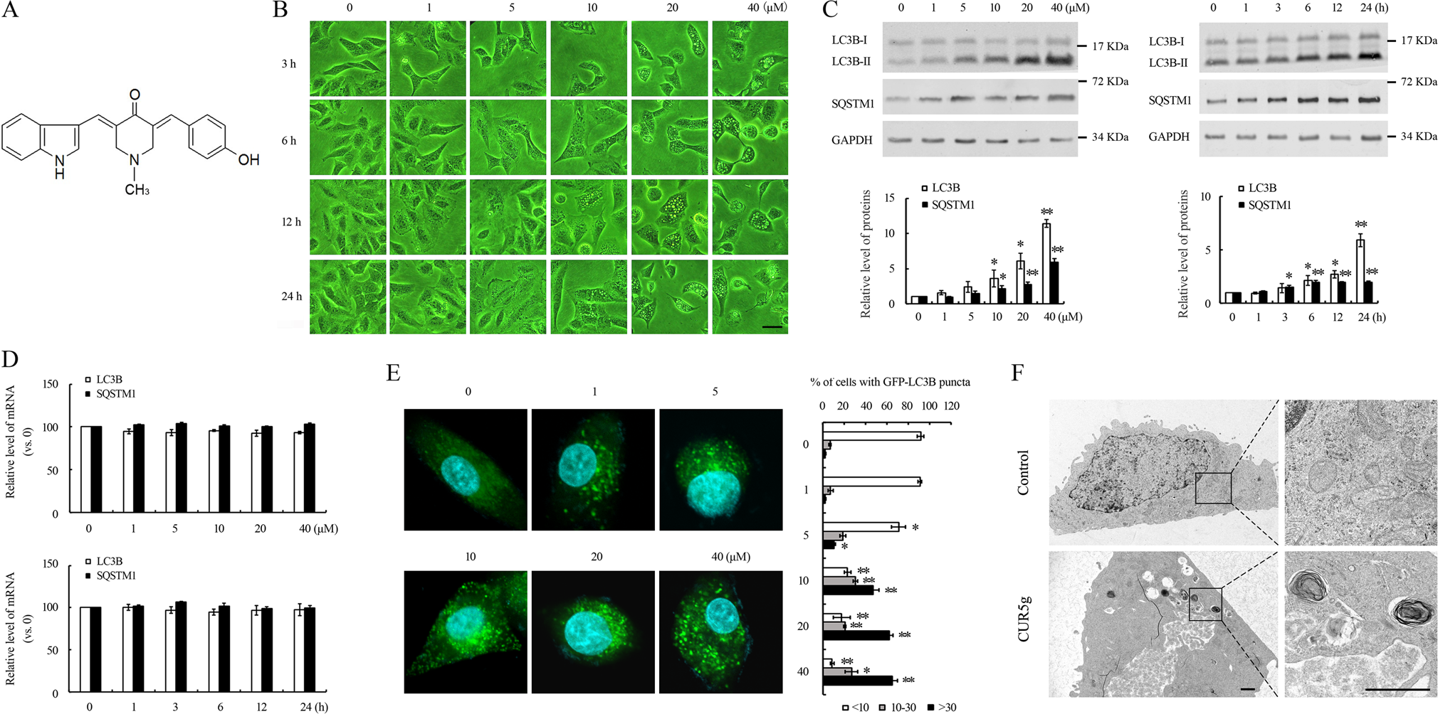
Fig. 1: CUR5g modulates autophagy in A549 cells.

A The chemical structure of CUR5g. The molecular formula of this compound is C22H20N2O2, and its molecular weight is 344.41 g/mol. B Representative microscopy photographs of A549 cells treated with various doses (0–40 μM) of CUR5g for 3–24 h. Scale bar = 40 μm. C Western blot analysis of LC3B-II and SQSTM1 levels in A549 cells treated with various doses (0–40 μM) of CUR5g for 24 h, or in the cells treated with 10 μM CUR5g for 0–24 h. GAPDH was used as a loading control. (n = 3; *p < 0.05, **p < 0.01 vs. 0). D qRT-PCR analysis of LC3B and SQSTM1 mRNA levels. E Representative fluorescence photographs of GFP-LC3B puncta in A549 cells treated with various doses (0–40 μM) of CUR5g for 24 h. Scale bar = 10 μm. Nuclei were stained with DAPI. Histogram shows quantification of the percentage of cells with GFP-LC3B puncta. (n = 3; *p < 0.05, **p < 0.01 vs. 0). F Representative transmission electron micrographs of A549 cells treated with DMSO or 10 μM CUR5g for 24 h. Boxed areas at left are enlarged at right. Scale bar = 1 μm.