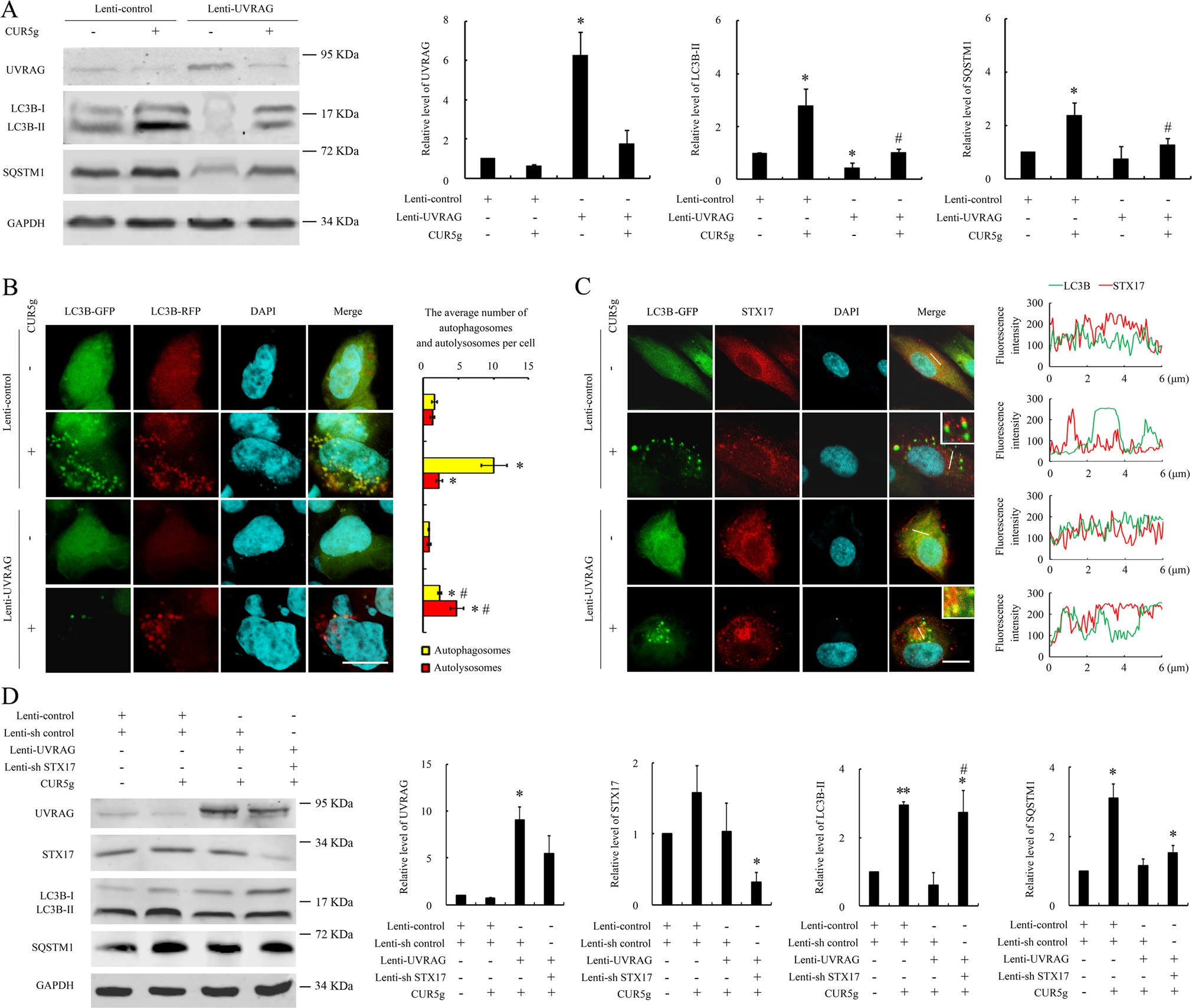
Fig. 5: Overexpression of UVRAG reversed the inhibitory effect of CUR5g on autophagy, which can be eliminated by knocking down STX17.

A Western blot analysis of UVRAG, LC3B-II, and SQSTM1 levels in A549 cells transfected with control lentivirus or UVRAG lentivirus in the presence of DMSO or CUR5g (10 μM) for 24 h. GAPDH was used as a loading control. (n = 3; *p < 0.05 vs. Lenti-control, #p < 0.05 vs. Lenti-control + CUR5g). B Representative fluorescence photographs of HEK293T cells stably expressing RFP-GFP-LC3B reporter. Cells were transfected with control lentivirus or UVRAG lentivirus in the presence of DMSO or CUR5g (10 μM) for 24 h. Nuclei were stained with DAPI. Scale bar = 10 μm. Histogram shows average number of autophagosomes (yellow) and autolysosomes (red) per cell. (n = 3; *p < 0.05 vs. Lenti-control, #p < 0.05 vs. Lenti-control + CUR5g). C Representative fluorescence images of the colocalization of LC3B (green) and STX17 (red). Cells were transfected with control lentivirus or UVRAG lentivirus in the presence of DMSO or CUR5g (10 μM) for 24 h. Nuclei were stained with DAPI. The line-scanned profiles at the right of each confocal image show the distribution of fluorescence for each channel in the white line in the corresponding confocal images. Scale bar = 10 μm. D Western blot analysis of UVRAG, STX17, LC3B-II, and SQSTM1 levels in A549 cells transfected with control lentivirus, control shRNA lentivirus, UVRAG lentivirus or/and STX17 shRNA lentivirus in the presence of DMSO or CUR5g (10 μM) for 24 h. GAPDH was used as a loading control. (n = 3; *p < 0.05, *p < 0.01 vs. Lenti-control + Lenti-sh control, #p < 0.05 vs. Lenti-sh control + Lenti-UVRAG + CUR5g).