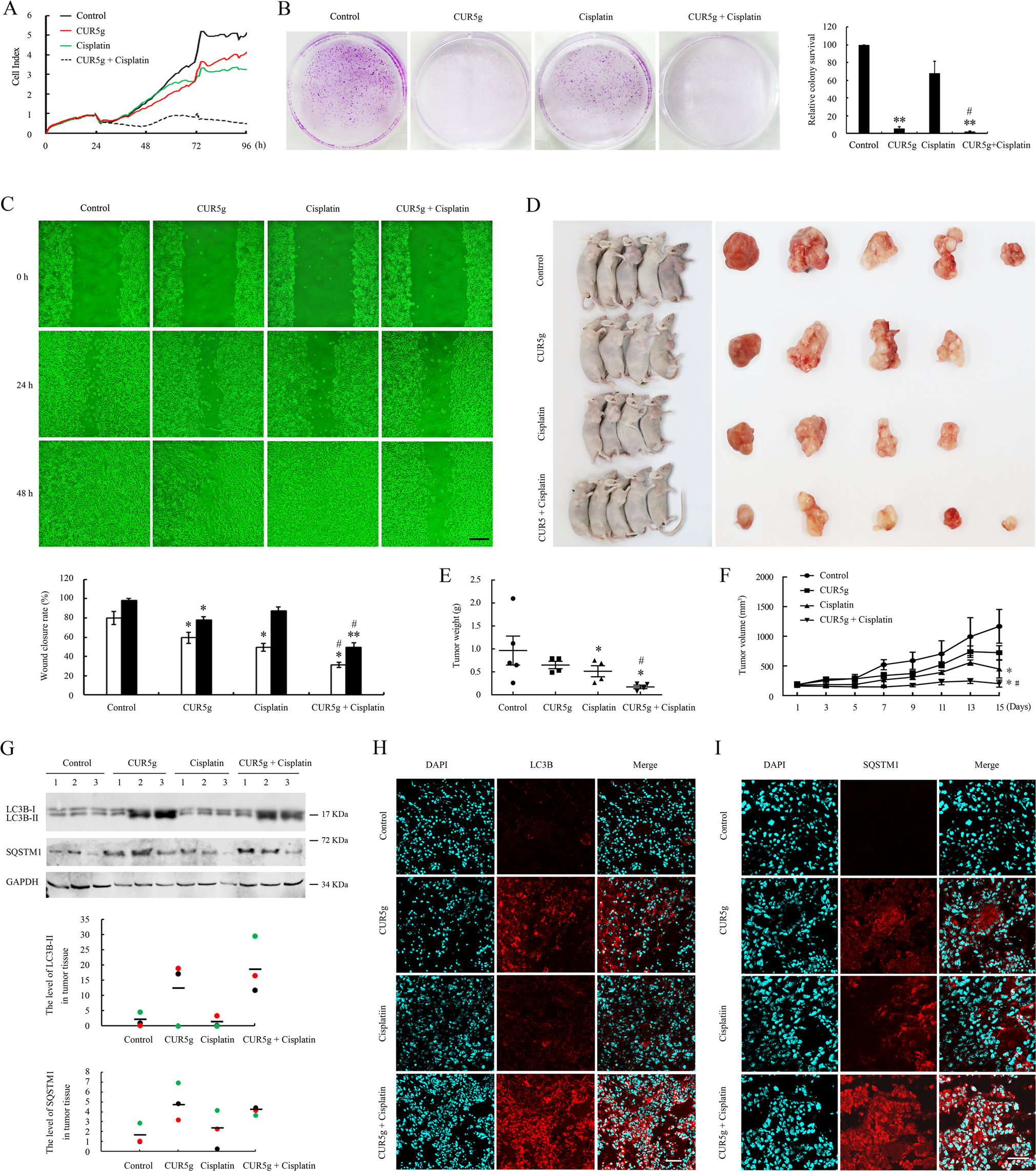
Fig. 7: CUR5g exhibits synergistic anticancer effects with cisplatin and inhibits autophagic flux in vivo.

A Cell number was monitored over 96 h in a real-time manner using an xCELLigence RTCA S16 System. DMSO, CUR5g (10 μM), cisplatin (30 μM), or CUR5g (10 μM) plus cisplatin (30 μM) was added after the cells were seeded into the plates for 24 h. B Representative images of colony formation assay of A549 cells treated with DMSO, CUR5g (10 μM), cisplatin (30 μM), or CUR5g (10 μM) plus cisplatin (30 μM) for 12 days. Histogram shows the relative colony survival. (n = 3; **p < 0.01 vs. Control, #p < 0.05 vs. cisplatin). C The effect of DMSO, CUR5g (10 μM), cisplatin (30 μM), or CUR5g (10 μM) plus cisplatin (30 μM) on the migratory potential of A549 cells was analyzed through a wound-healing assay. Microscopy photographs were taken after treatment for 0, 24, or 48 h, respectively. Scale bar = 100 μm. Histogram showed the wound closure rate. (n = 3; *p < 0.05; **p < 0.01 vs. control, #p < 0.05 vs. cisplatin). D Images show all the animals and tumors in the experiments. E Tumor weight was measured on the day of sacrifice. (Each group mice n = 4–5; *p < 0.05 vs. control, #p < 0.05 vs. cisplatin). F Tumor volume were recorded every 2 days for up to 15 days. (Each group mice n = 4–5; *p < 0.05 vs. control, #p < 0.05 vs. cisplatin). G Western blot analysis of LC3B-II and SQSTM1 in tumor tissues. 3 tumor tissues were randomly selected from each group for analysis. GAPDH was used as a loading control. Scattergram shows the densitometric analysis of LC3B-II and SQSTM1 in tumor tissues. H, I Representative fluorescence images of LC3B (H) or SQSTM1 (I) in tumor sections. Nuclei were stained with DAPI. Scale bar = 80 μm.