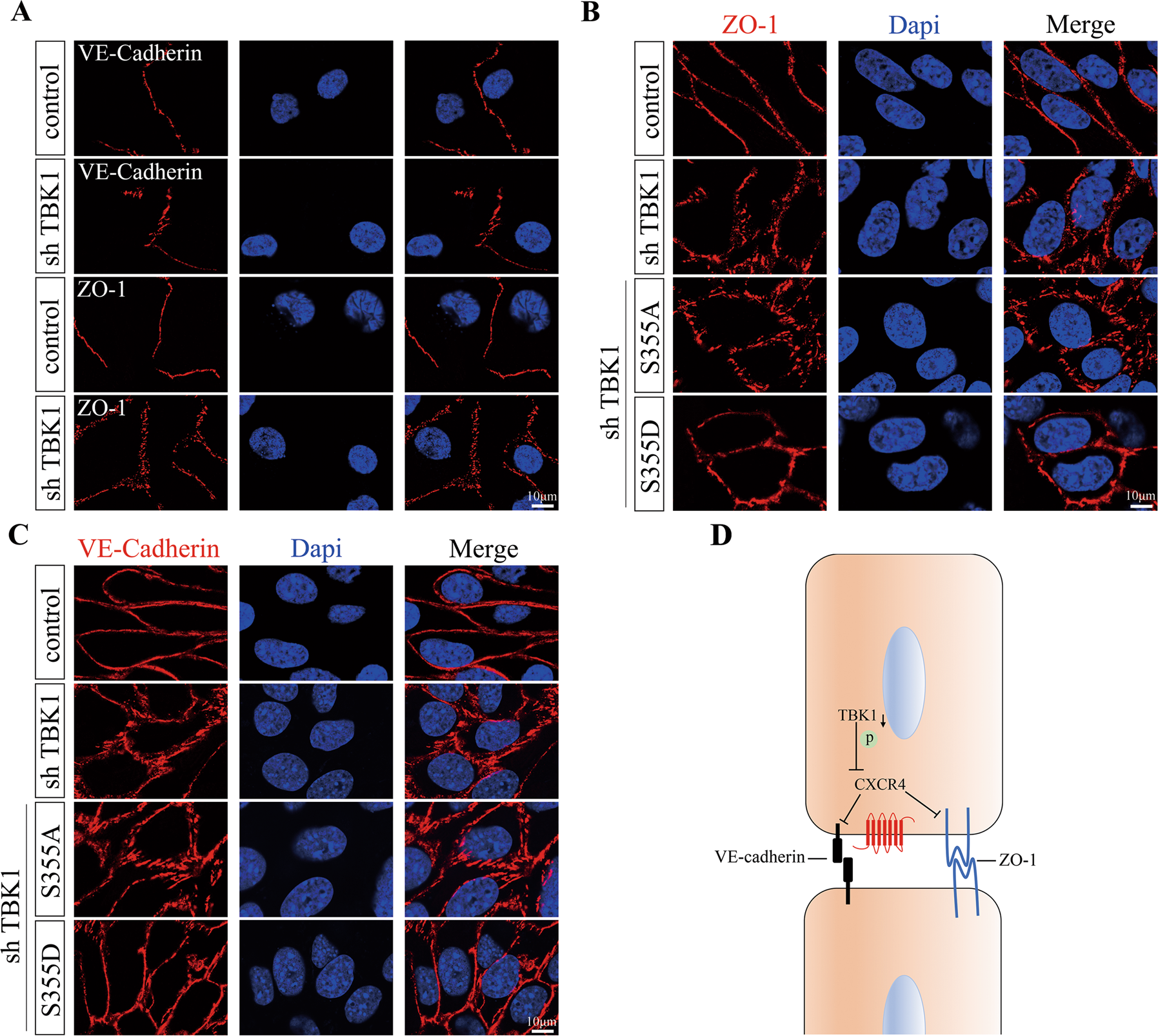
Fig. 6: Endothelial TBK1 knockdown disrupted the organization of junctional proteins.
From: Endothelial deletion of TBK1 contributes to BRB dysfunction via CXCR4 phosphorylation suppression

A Representative images of VE-cadherin and ZO-1 organization in HRCECs transfected with shTBK1. Three independent experiments were performed. B Representative images of ZO-1 organization in bEnd.3 cells transfected with shTBK1 or together with CXCR4 mutant plasmids (S355A or S355D). Three independent experiments were performed. C Representative images of VE-cadherin organization in bEnd.3 cells transfected with shTBK1 or together with CXCR4 mutant plasmids (S355A or S355D). Three independent experiments were performed. D Illustration of the role of TBK1-CXCR4 in endothelial junctions.