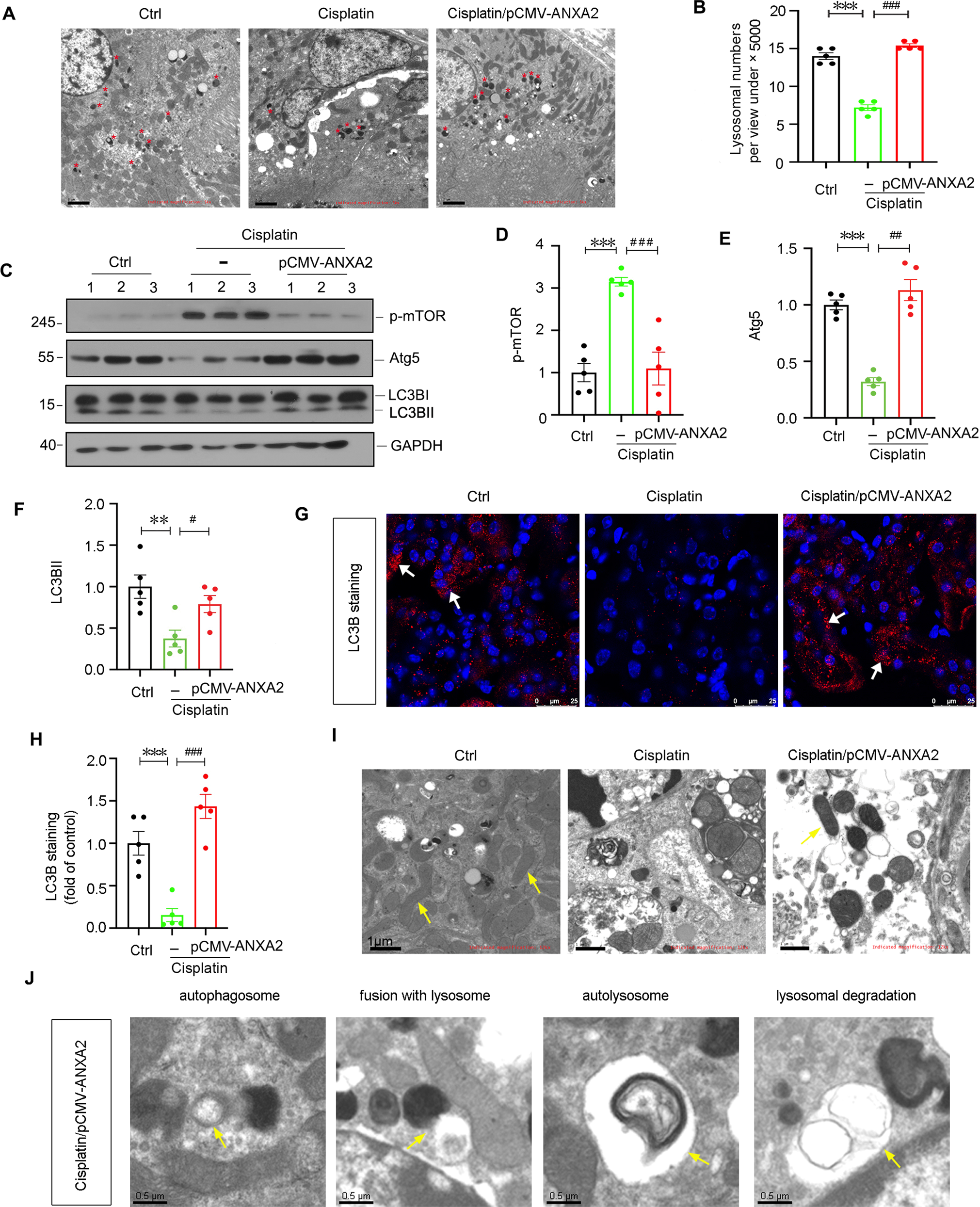
Fig. 4: ANXA2 promotes lysosome-mediated autophagy function in cisplatin-treated mice.

A Representative TEM photographs show lysosomes (red stars) in renal tubular cells. Scale bar, 2 μm. B The lysosomal numbers in 3 groups were quantified. Randomly selected 10 cells from each group were photographed under the view of ×5000 magnification. ***P < 0.001 versus Ctrl (n = 5); ###P < 0.001 versus cisplatin alone (n = 5). C–F Representative western blotting and quantification show the expression of p-mTOR (D), Atg5 (E) and LC3BII (F) in 3 groups. **P < 0.01, ***P < 0.001 versus Ctrl (n = 5); #P < 0.05, ##P < 0.01, ###P < 0.001 versus cisplatin alone (n = 5). Representative photographs show immunofluorescence staining of LC3B (G) and its quantification is shown (H). Scale bars, 25 μm. White arrows indicate positive LC3B puncta. ***P < 0.001 versus Ctrl (n = 5); ###P < 0.001 versus cisplatin alone (n = 5). I Representative TEM photos show mitochondria in 3 groups. Yellow arrow indicates mitochondria. Scale bar, 1 μm. J Representative TEM photos show a series of processes of autophagic flux in the group co-treatment with cisplatin and ANXA2. Yellow arrows indicate a double-membrane-shaped autophagosome; an autophagosome which is fusing with a lysosome; an autolysosome and an autophagolysosomal vacuole undergoing degradation, respectively. Scale bars, 0.5 μm. Abbreviations: ANXA2 annexin A2, Ctrl control, pcDNA3 empty vector.