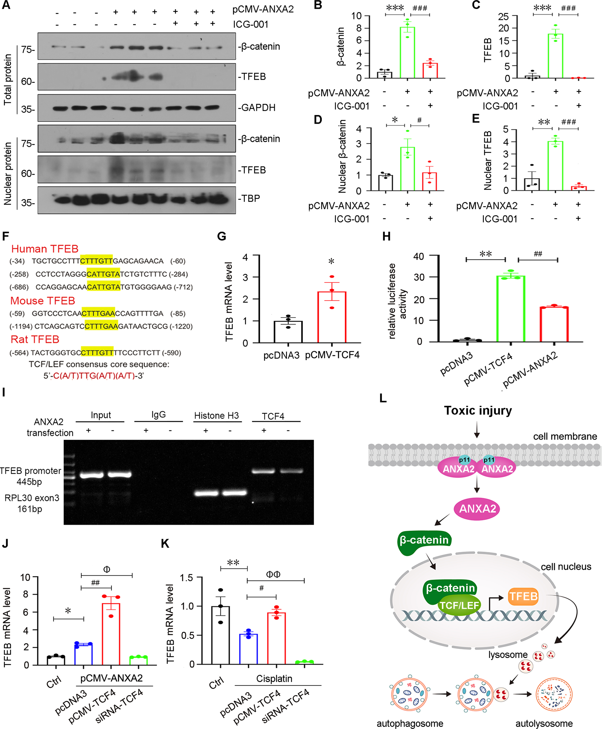
Fig. 9: ANXA2 promotes lysosomal functions through β-catenin/TCF4/TFEB signaling.

Representative western blotting (A) and quantitative data of the expression of β-catenin (B) and TFEB (C) in total protein, β-catenin (D) and TFEB (E) in nuclear protein are shown. *P < 0.05, **P < 0.01, ***P < 0.001 versus pcDNA3 (n = 3); #P < 0.05, ###P < 0.001 versus pCMV-ANXA2 alone (n = 3). HK-2 cells were transfected with ANXA2 expression plasmid for 6 h, and then treated with ICG-001 (10 μm) for 24 h. F Bioinformatics assay showing the potential binding sites of TCF/LEF consensus in TFEB promoter region. G qPCR results showing the mRNA level of TFEB in 2 groups. *P < 0.05 versus pcDNA3 (n = 3). H Luciferase assay shows the transcriptional activity of TFEB. HK-2 cells were transfected with TCF4 or ANXA2 expression plasmid or pcDNA3, and co-transfected with pGL3-TFEB reporter plasmid. The transcriptional activity of TFEB was detected by the relative activity of luciferase. **P < 0.01, pCMV-TCF4 (n = 3) versus ctrl (n = 3); ##P < 0.01, pCMV-ANXA2 (n = 3) versus pCMV-TCF4 (n = 3). I Representative ChIP-PCR analysis shows the binding of TCF4 antibody to TFEB promoter. HK-2 cells were transfected with ANXA2 expression plasmid or pcDNA3 for 24 h. Cell lysates were precipitated with an antibody against TCF4, histone H3, or nonimmune IgG, and the ChIP assay was performed for TFEB gene promoter. Total diluted lysate was used as total genomic input DNA. J qPCR results showing the mRNA level of TFEB in different groups. HK-2 cells were transfected with ANXA2 expression plasmid or co-transfected with TCF4 expression plasmid or siRNA to TCF4. *P < 0.05 versus ctrl (n = 3); φP < 0.05, ##P < 0.01 versus pCMV-ANXA2 (n = 3). K qPCR results showing the mRNA level of TFEB in different groups. HK-2 cells were treated with cisplatin (25 μg/mL) for 24 h, or co-transfected with TCF4 expression plasmid or siRNA to TCF4. The mRNA level of TFEB in different group was assessed by qPCR. **P < 0.01 versus ctrl (n = 3); #P < 0.05, φφP < 0.01 versus cisplatin alone (n = 3). L Diagram depicts the potential mechanism of ANXA2 action. As shown, ANXA2 plays a key role in lysosomal functions through β-catenin/TFEB pathway. Specifically, ANXA2 induces nuclear translocation of β-catenin. This leads to β-catenin to trigger TCF4-induced TFEB transcription. Consequently, lysosome biogenesis and lysosome-mediated autophagic flux are promoted. As a result, renal tubular cell apoptosis was inhibited. Abbreviations: ANXA2 annexin A2, ChIP chromatin immunoprecipitation, Ctrl control, TCF4 T-cell factor-4, pcDNA3 empty vector.