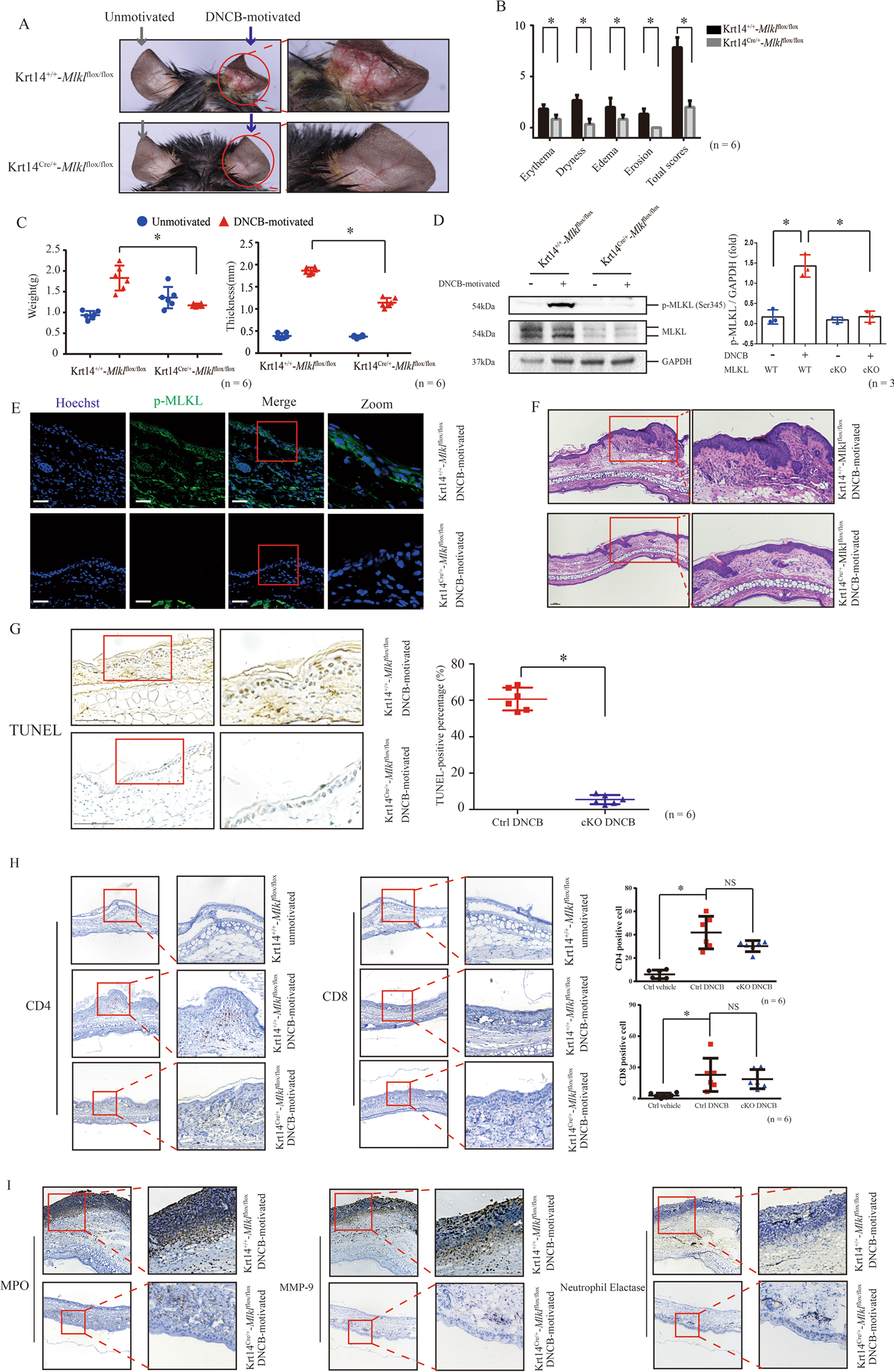
Fig. 2: MLKL-mediated keratinocyte necroptosis is required in DNCB-induced CHS.

A The skin appearance of Mlkl cKO mice (Krt14Cre/+-Mlklflox/flox) and the control mice (Krt14+/+-Mlklflox/flox) after DNCB motivation. Left ear was the sample of unmotivated tissue (gray arrow), and right ear was motivated by DNCB (blue arrow). B, C The skin manifestation of the cKO and control mice was evaluated by Dermatitis Score, ear weight and thickness. (n = 6). D The protein level of MLKL in the epidermis of cKO mice was significantly decreased. Statistical analysis of the interested protein was shown (n = 3). E Phosphorylation of MLKL cannot be observed in the DNCB-motivated ear of cKO mice in the assay of immunofluorescence staining (green). (n = 6). Scale bar represents 100 μm. F The histology feature of DNCB-motivated ear was showed by the tissue section staining with H&E staining (20× magnification). G The level of keratinocyte death in skin necrosis was determined by TUNEL staining. (n = 6). Scale bar represents 100 μm. H Infiltration of CD4 + , CD8 + cells in ear tissue of different group in Mlkl cKO mice and control mice were detected by immunohistochemistry assay. Quantitative analysis of CD4 + and CD8 + cells in the skin tissues was showed. (n = 6). I The neutrophils activation indicators, MPO, MMP-9 and NE in the DNCB-motivated ears of Mlkl cKO mice and control mice were detected by immunohistochemistry assay. ∗p < 0.05.