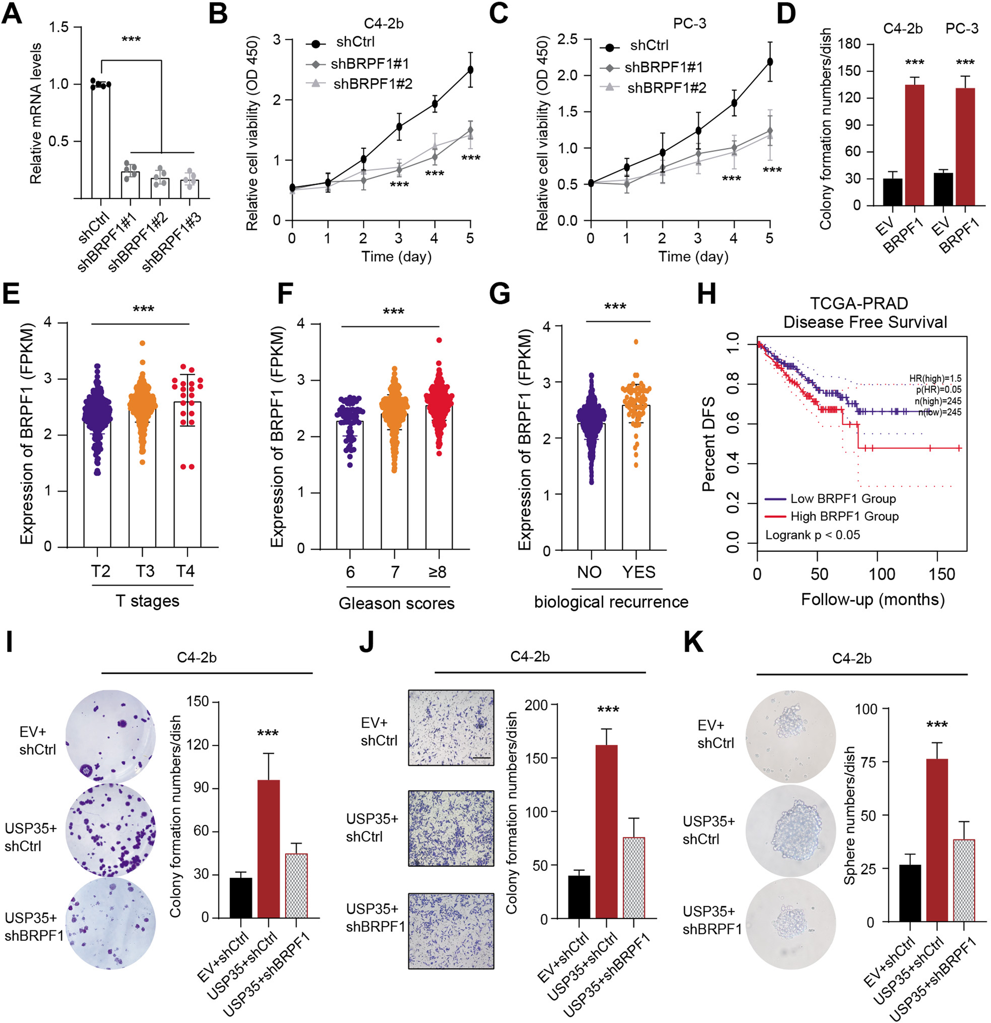
Fig. 4: USP35 depends on BRPF1 to paly oncogenic roles in prostate tumorigenesis.

A The RT-qPCR assays were conducted to detect BRPF1 mRNA levels in cells infected with specific shRNAs and shCtrl. B, C BRPF1 depletion significantly suppressed the growth of C4-2b and PC-3 cells, as revealed by CCK-8 assays respectively. D Quantification of colony formation assays in C4-2b and PC-3 cells transfected with BRPF1 and EV. E–G Correlation analysis was conducted to reveal the relationships between BRPF1 and T stages, Gleason scores, and biological recurrence in TCGA-PRAD samples. H Kaplan–Meier survival curve analysis was conducted to compare the DFS difference between BRPF1-high and BRPF1-low patients. I–K Colony formation assay, Transwell assay and sphere formation assay were conducted in three groups, including EV + shCtrl, USP35 + shCtrl, and USP35 + shBRPF1. * p < 0.05, ** p < 0.01, *** p < 0.001.