Fig. 8: m6A modification mediated by ALKBH5 upregulates LINC01468.
From: LINC01468 drives NAFLD-HCC progression through CUL4A-linked degradation of SHIP2

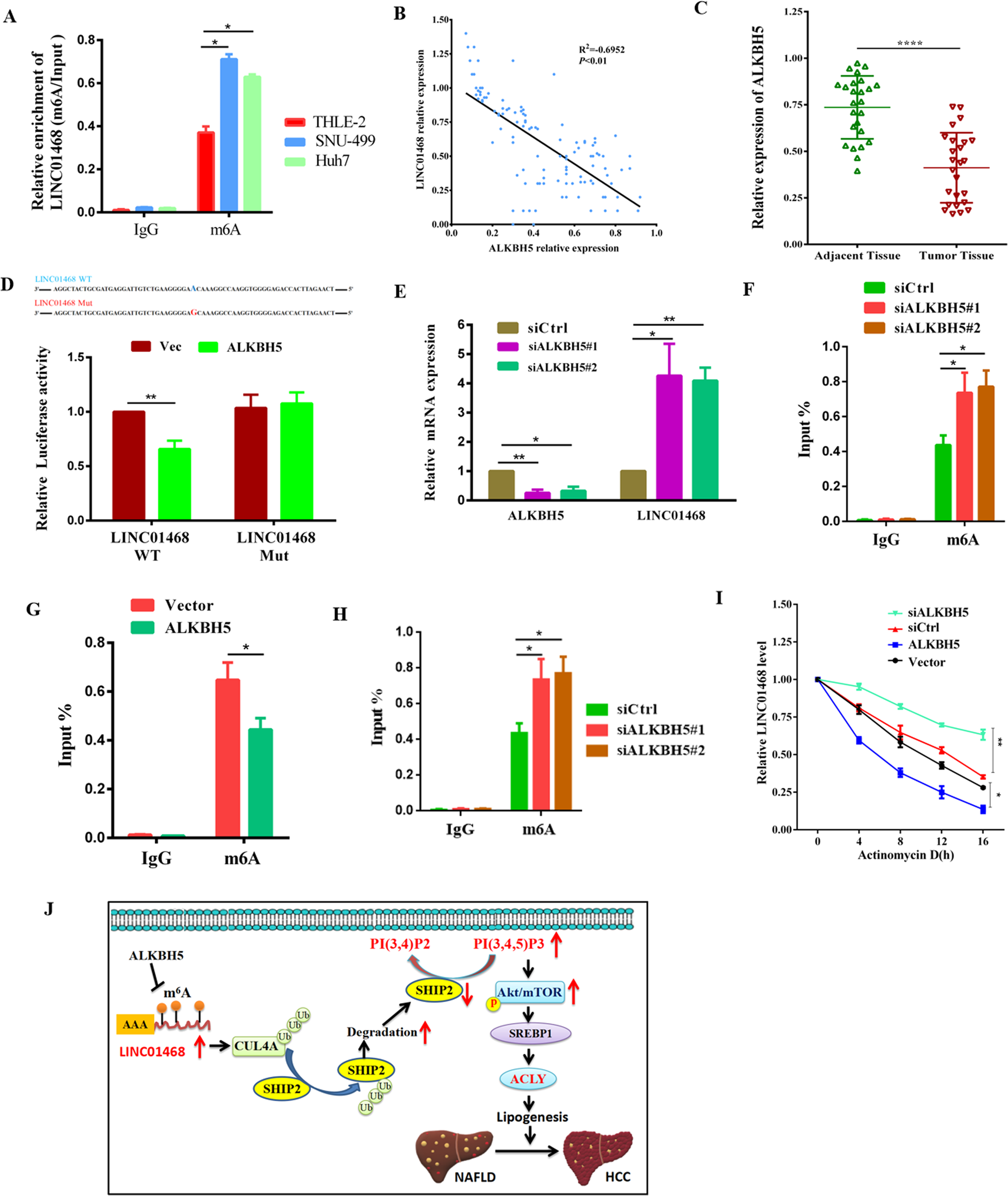
A The enrichment of m6A-modified LINC01468 was detected by the RIP-RT-qPCR assay in the indicated cells. B The negative correlation between the levels of LINC01468 and ALKBH5 was confirmed in 26 pairs of NAFLD-HCC patients. C ALKBH5 expression in HCC was analyzed in HCC tissues and corresponding para-cancerous tissues from 26 pairs of NAFLD-HCC patients. D The online website http://m6avar.renlab.org/ was used to predict the m6A modification locus of LINC01468 modified by ALKBH5, followed by confirmation by the luciferase reporter assay. E, F Effect of ALKBH5 overexpression in SNU-449 cells (E) or knockdown in Huh7 cells (F) on LINC01468 expression. G, H Results of RIP-RT-qPCR showing the enrichment of m6A-modified LINC01468 following overexpression in SNU-449 cells or silencing in Huh7 cells of ALKBH5. I LINC01468 stability was analyzed in HCC-LM3 cells with ALKBH5 overexpression or silencing in the presence of actinomycin (D). The data represent the means ± S.D (*P < 0.05; **P < 0.01; ****P < 0.001). J A schematic model for a positive feedback loop between LINC01468 and NAFLD-associated hepatocellular carcinoma. NAFLD upregulated the lipogenesis-related lncRNA, LINC01468, which serves as a molecular glue to bind the E3 ligase CUL4A to SHIP2 and induce SHIP2 degradation through ubiquitination. The reduction in SHIP2 protein results in the accumulation of PIP3, recruiting AKT to the plasma membrane, where AKT/mTOR is activated to facilitate lipogenesis and HCC progression.