Fig. 2: ERR event for orphan GPR35 in GC tumors.
From: ERR-activated GPR35 promotes immune infiltration level of macrophages in gastric cancer tissues

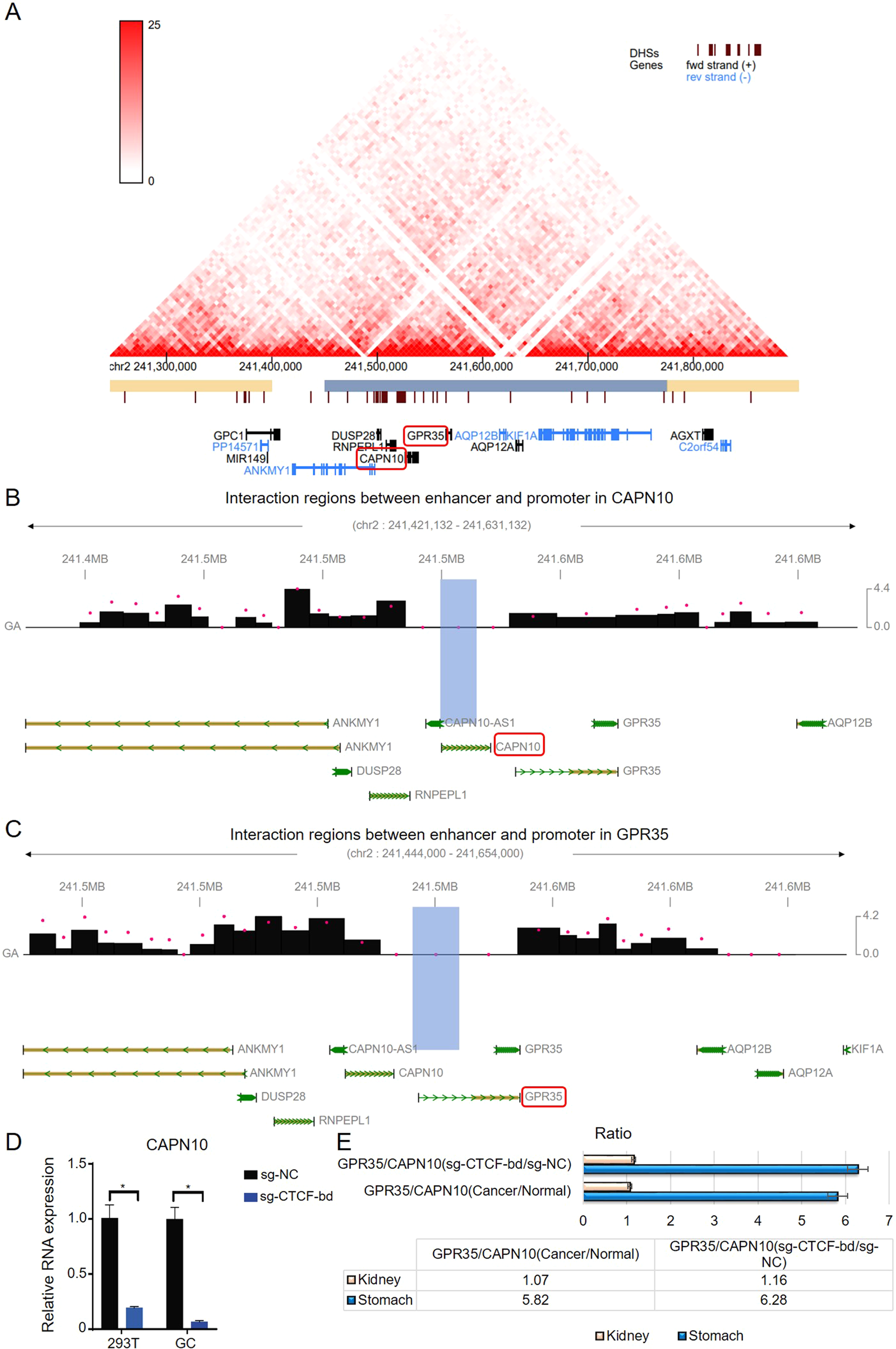
A GPR35 and CAPN10 were located in the same TAD. B Interaction between the enhancer and promoter of CAPN10. C Interaction between the enhancer and promoter of GPR35. D Knocked out CTCF-bd (CTCF-binding domain) influences CAPN10 expression level. E Compare kidney cancer, ERR-activated GPR35 expression in gastric cancer and cell.