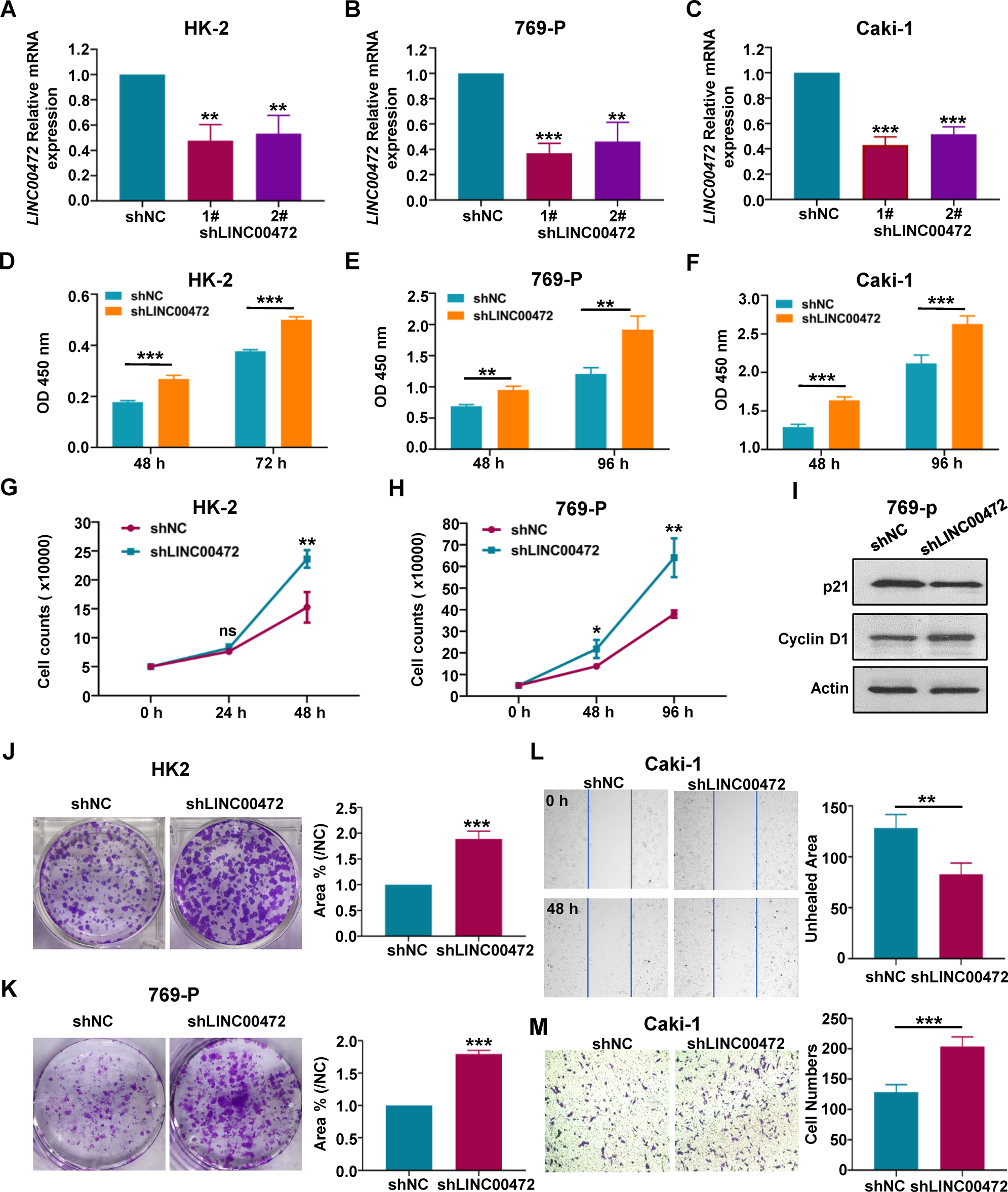
Fig. 3: Inhibition of LINC00472 promotes cell proliferation and migration.

HK-2 (A), 769-P (B), and Caki-1 (C) cells were transfected with control shRNA vectors (shNC) and the Lentivirus-based LINC00472-targeting shRNA (shLINC00472-1# and shLINC00472-2#), and the inhibition efficiency of lentivirus interference plasmid was detected by RT-qPCR. Cell Counting Kit-8 test was used to detect the proliferation of HK-2 (D), 769-P (E), and Caki-1 (F) cell lines. G, H Cell counts was used to compare the proliferation rate of LINC00472 stable knockdown cell line and control cell line of HK-2 (G) and 769-P cells (H). I The expression of cell proliferation-related proteins in 769-P shNC and 769-P shLINC00472 cell lines was detected by using western blot. J Colony formation assay of HK-2-shLINC00472 cell line and HK-2-shNC cell line (Left). Statistics of clone formation Area (Right). K Colony formation assay of 769-P shLINC00472 cell line and 769-P shNC cell line (Left). Statistics of clone formation Area (Right). L Wound healing experiment was used to detect the migration of Caki-1 shLINC00472 cell line and the control cell line. M Using transwell to detect the migration of Caki-1 shNC and shLINC00472 cell line (Left). Statistics of migrating cell numbers (Right). In A–M, data were shown as mean ± SD of three independent experiments (*P < 0.05, **P < 0.01, ***P < 0.001, ns non-significant).