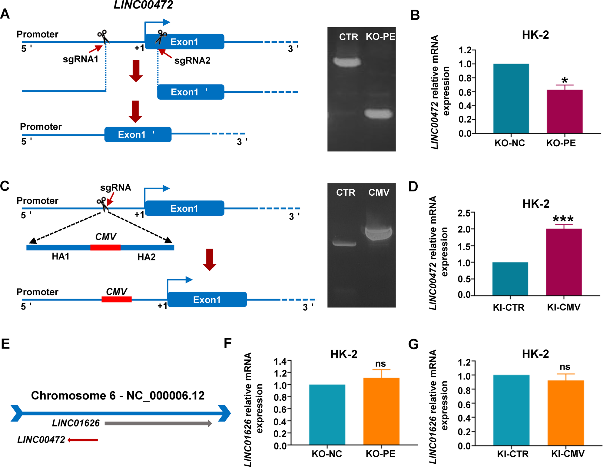
Fig. 4: CRISPR-Cas9 was used to construct LINC00472 stable knockdown and overexpression cell lines.

A Display diagram of knockdown shear site design. A pair of sgRNAs were designed upstream and downstream of the transcription starting site of LINC00472 gene (Left). DNA agarose electrophoresis showed successful cleavage (Right). B RT-qPCR was used to detect the inhibition efficiency of LINC00472 knockdown cell lines. C Display diagram of CMV knock-in design. sgRNA was designed in the promoter region of LINC00472, 1 kb homologous arm sequences upstream and downstream of the shear site were added on two sides of the CMV sequence (Left). DNA agarose electrophoresis showed the CMV sequence was successful inserted (Right). D The expression level of LINC00472 was detected by RT-qPCR after inserting CMV sequence. E Location diagram of LINC00472 and its adjacent gene LINC01626. RT-qPCR was used to detect the expression of adjacent gene LINC01626 after knockdown (F) or overexpression (G) of LINC00472 by CRISPR-Cas9. In B, D, F, and G, data were shown as mean ± SD of three independent experiments (*P < 0.05, ***P < 0.001, ns non-significant).