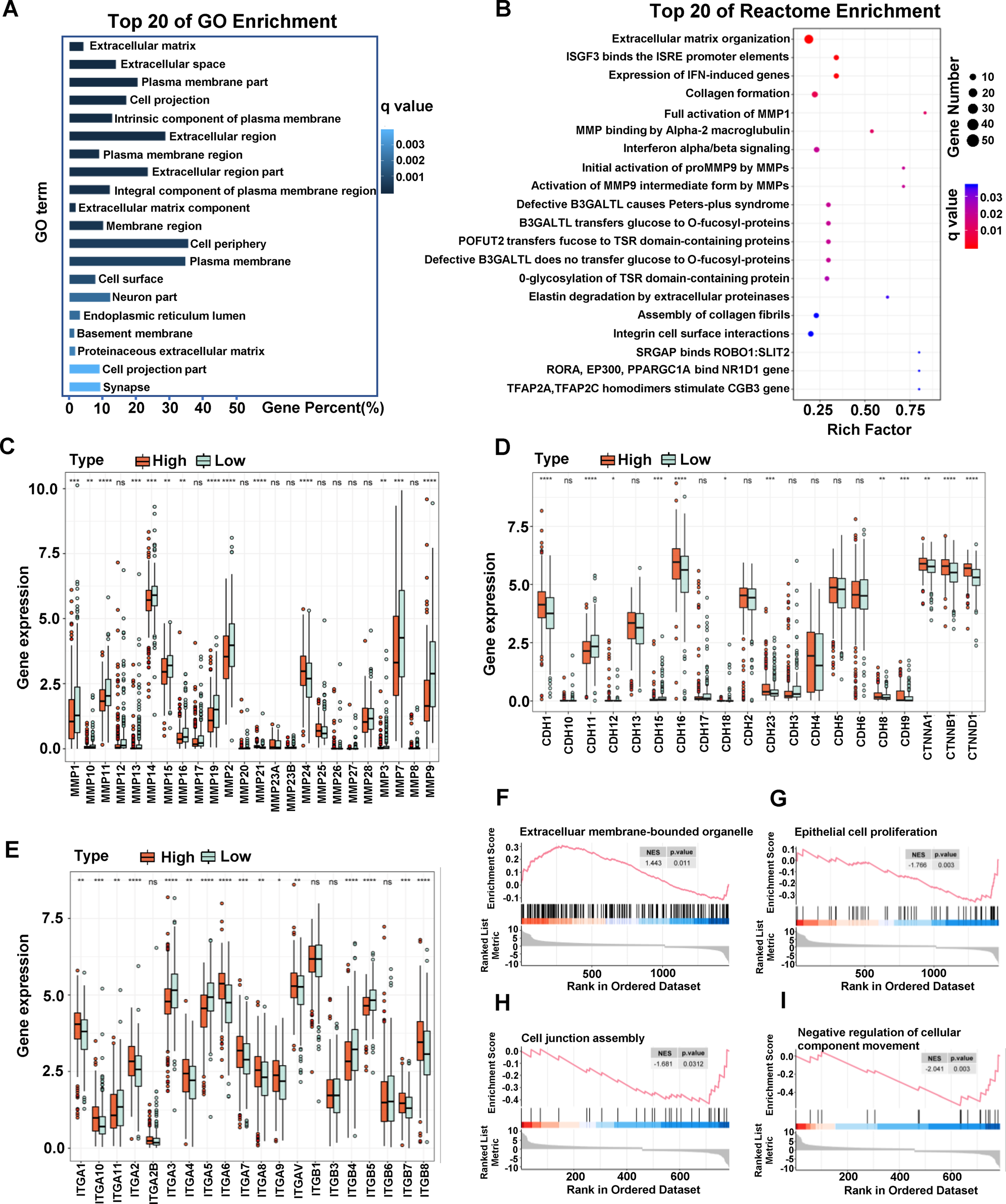
Fig. 6: LINC00472 is associated with extracellular matrix organization.

A Top 20 of GO Enrichment of differentially expressed genes identified by RNA-Seq. B Top 20 of Reactome Enrichment of differentially expressed genes identified by RNA-Seq. C Relationship between the expression of LINC00472 and the level of MMPs family members in TCGA RCCC samples. D Relationship between LINC00472 and cadherin family members. E Relationship between LINC00472 and integrin subunit family members. GSEA showed the differences of extracellular membrane-bounded organelle (F), epithelial cell proliferation (G), cell junction (H), and negative regulation of cellular component movement (I) between high and low expression LINC00472 groups in TCGA RCCC samples.