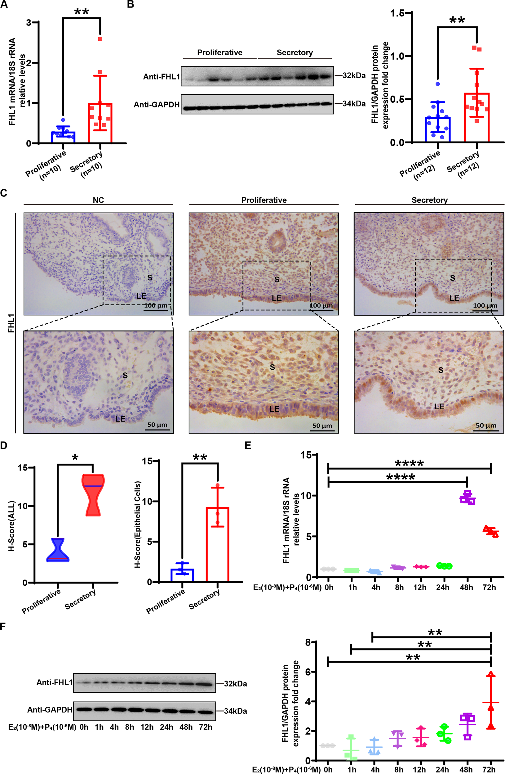
Fig. 2: FHL1 is highly expressed in human mid-secretory-phase endometrial epithelial cells, regulated by oestrogen and progesterone.
From: FHL1 mediates HOXA10 deacetylation via SIRT2 to enhance blastocyst-epithelial adhesion

A The relative expression of FHL1 mRNA in secretory (n = 10) and proliferative (n = 10) human endometrial tissues was measured by qRT–PCR. The 18S gene was used as a loading control. **P < 0.01, by Student’s t test. B Western blot analysis to detect FHL1 in secretory (n = 12) and proliferative (n = 12) human endometrial tissues. Normalization was performed with the GAPDH protein as the housekeeping protein. **P < 0.01, by Student’s t test. C, D The localization of FHL1 expression in proliferative (n = 3) and secretory (n = 3) human endometria was detected by immunohistochemistry. The total expression of FHL1 in secretory and proliferative endometria and its expression in epithelial cells were analyzed. IgG was used as a negative control. GE: gland, S: stroma. *P < 0.05, **P < 0.01, by Student’s t test. Scale bar = 50 μm. E, F Ishikawa cells were stimulated with oestrogen (E2:10−8 M) combined with progesterone (P4:10−6 M) for 0–72 h, and the relative expression of FHL1 mRNA was measured by qRT–PCR. The 18S gene was used as a loading control. FHL1 protein expression was detected by Western blotting, and normalization was performed against GAPDH as a housekeeping protein. ***P < 0.001, ****P < 0.0001, by one-way ANOVA in (E, F).