Fig. 3: FHL1 is crucial for blastocyst-epithelial adhesion.
From: FHL1 mediates HOXA10 deacetylation via SIRT2 to enhance blastocyst-epithelial adhesion

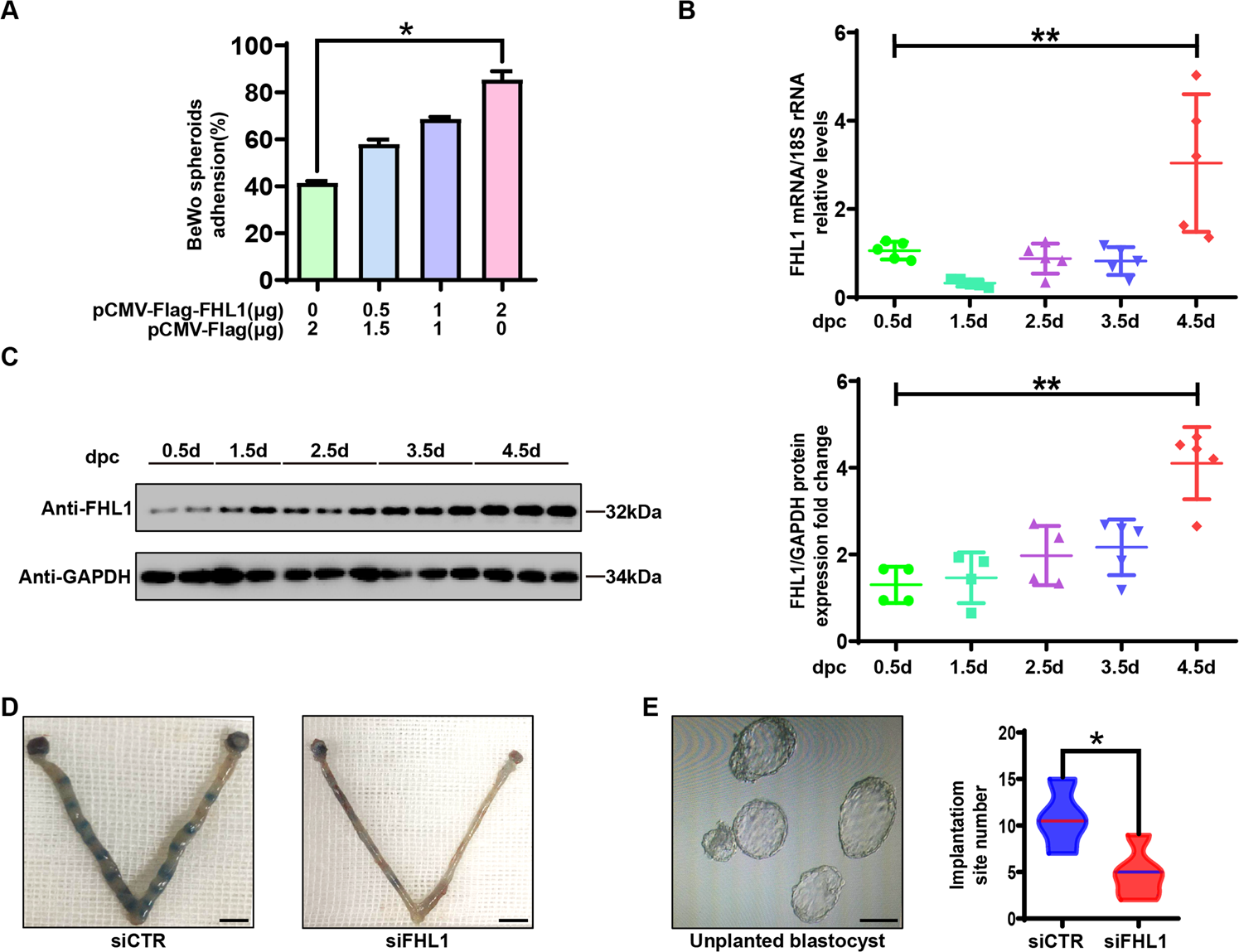
A BeWo spheroids (150–200 μm in diameter, 50 per group) were attached to Flag-FHL1-transfected Ishikawa cells after 2 h of coculture. The percentage of BeWo ball adhesion efficiency was calculated. The average of three independent experiments was taken. *P < 0.05, by one-way ANOVA. B The relative expression of FHL1 mRNA in the peri-implantation phase of mice was measured by qRT–PCR. The 18S gene was used as a loading control. **P < 0.01, by one-way ANOVA. C Western blot analysis to detect FHL1 in the peri-implantation phase of mice. Normalization was performed against the GAPDH protein as a housekeeping protein. **P < 0.01, by one-way ANOVA. D, E FHL1 protein expression in mice was disrupted with siRNA against FHL1 (siFHL1) or a nonsilencing control (siNC). The expression of FHL1 in the siFHL1 group (n = 5) and siNC group (n = 4) was detected by Western blotting. Uteri from siFHL1 and control mice at 4.5 days of gestation were collected and stained with Chicago blue dye. The uterus was flushed, and unimplanted blastocysts were counted under a light microscope. *P < 0.05, by Student’s t test. Scale bar = 1 cm and 250 μm.