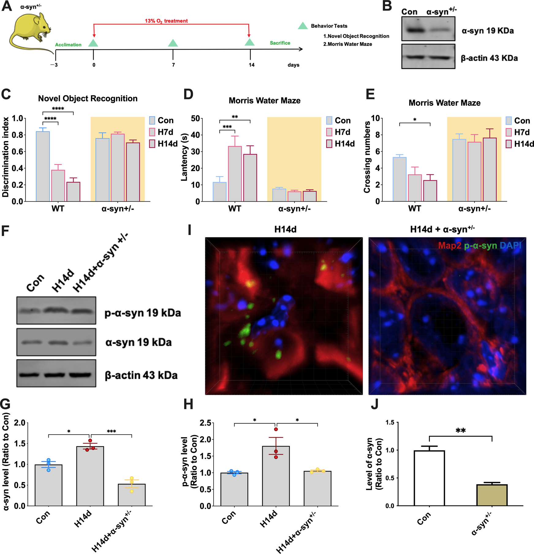
Fig. 3: Mice with α-syn knockout resist chronic hypoxia-induced cognitive impairment.

A, B, J Heterozygous mice with α-syn knockout received continuous hypoxia-inducing treatment for 0, 7, and 14 days (Con, H7d, and H14d), and then underwent behavioral tests at different time points. C Detection and statistical analysis of the novel object recognition tests in mice of each group. D, E Detection and statistical analysis of the Morris water maze tests in mice of each group. F–H The levels of p-α-syn and α-syn in the hippocampi of mice in the Con, H14d, and H14d+α-syn+/- groups were detected by western blots with β-actin as the internal reference; Statistical analysis was performed. I The high-power three-dimensional imaging of p-α-syn immunofluorescence. In C–E, data are expressed as the mean ± SEM (two-way ANOVA), *P < 0.05, **P < 0.01, ***P < 0.001, ****P < 0.0001, n = 10. In G–H, data are expressed as the mean ± SEM (one-way ANOVA), *P < 0.05, ***P < 0.001, n = 3. In J, data are expressed as the mean ± SEM (unpaired t-test), **P < 0.01, n = 3.