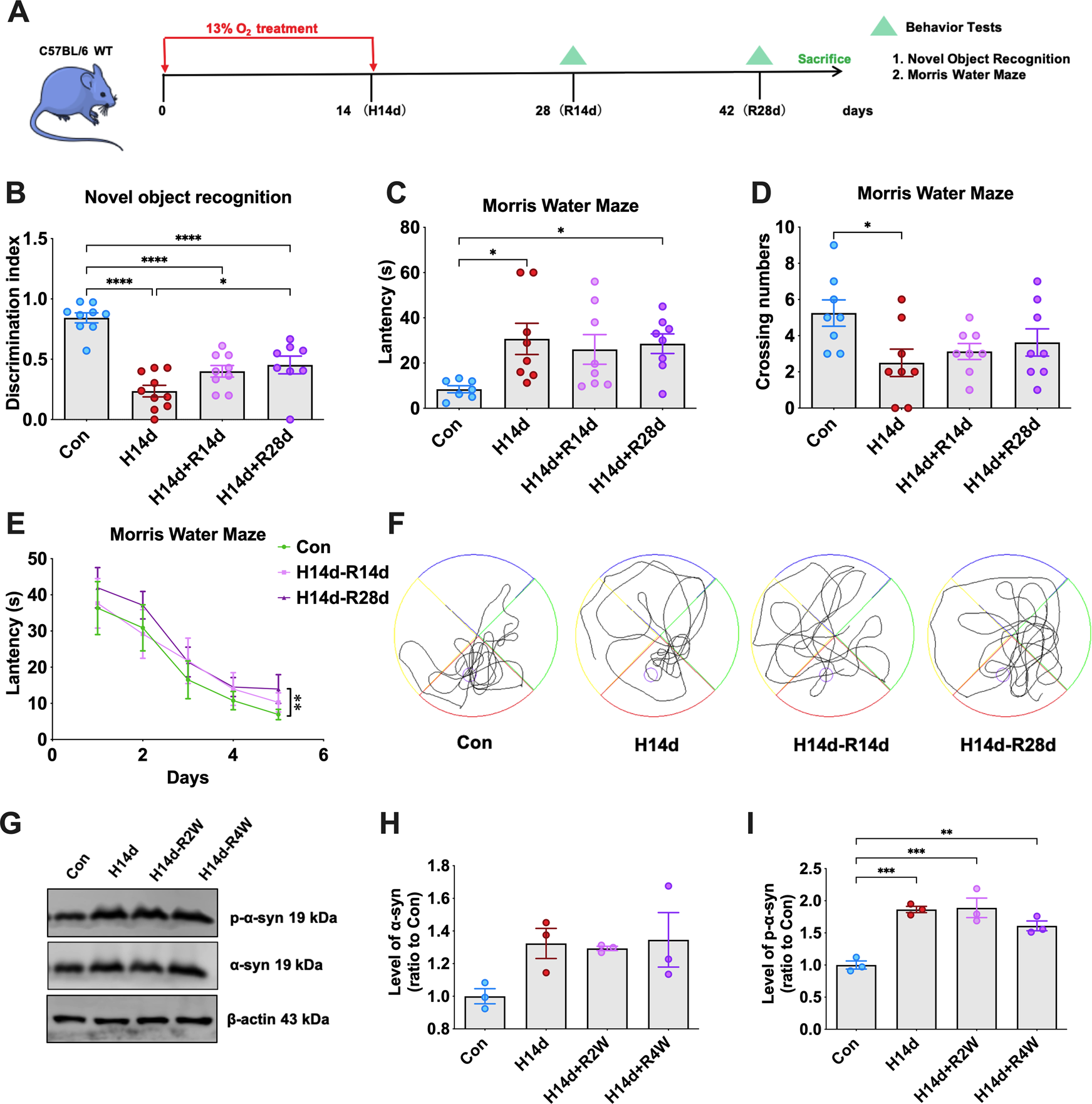
Fig. 7: Chronic hypoxia-induced α-syn pathology and cognitive impairment in mice remain irreversible after reoxygenation.

A Mice received continuous hypoxia-inducing treatment for 14 days (H14d), reoxygenation for 14 days (H14d + R14d) or 28 days (H14d + R28d), and then underwent behavioral tests at different time points. B Detection and statistical analysis of the novel object recognition tests in mice of each group. C–F Detection and statistical analysis of the Morris water maze tests in mice of each group. G–I The levels of p-α-syn and α-syn in the hippocampi of mice in the Con, H14d, H14d + R2W, and H14d + R4W groups were detected by western blots with β-actin as the internal reference; statistical analysis was performed. Data are expressed as the mean ± SEM (one-way ANOVA), *P < 0.05, **P < 0.01, ***P < 0.001, ****P < 0.0001, n = 10 in B–E, n = 3 in G–I.