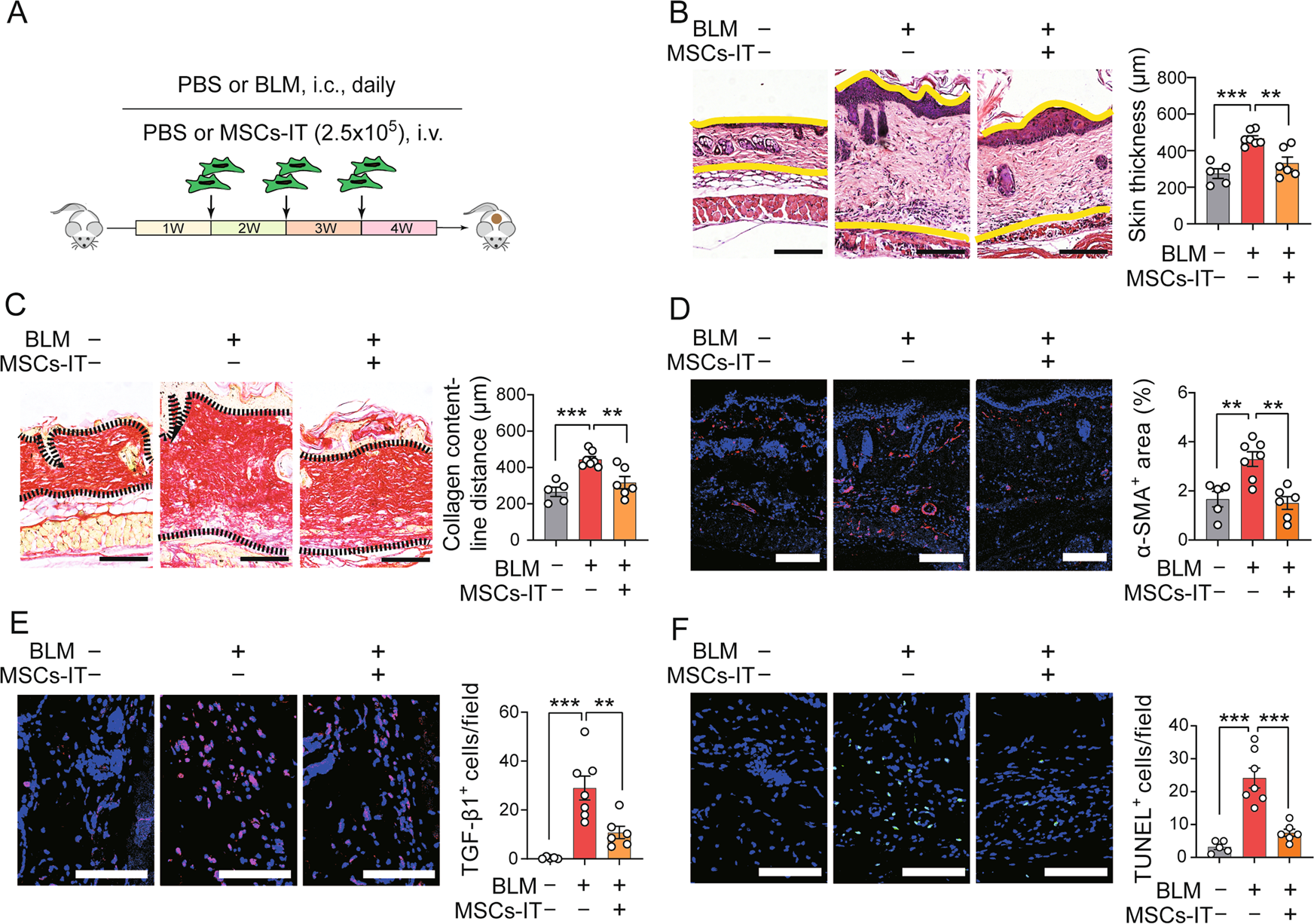
Fig. 1: MSC-IT treatment alleviates BLM-induced SSc.

A Experimental design of the BLM-induced SSc mouse model and MSC-IT treatment. Mice were i.c. injected with BLM or PBS daily for 4 weeks. MSCs were pretreated with 10 ng/mL IFN-γ and 10 ng/mL TNF-α for 24 h, and then MSCs-IT (2 × 105) were i.v. injected into mice on days 7, 14, and 21. Finally, mice were sacrificed and examined on day 30. n = 5–7 mice for each group. B H&E staining of the skin sections. The distance between the indicated yellow lines was assessed. Scale bars, 200 μm. C Sirius Red staining of the skin sections. The distance between the indicated two black dotted lines was assessed. Scale bars, 200 μm. D Immunofluorescence staining of α-SMA (red) in the skin sections. The percentage of α-SMA+ area was assessed. Scale bars, 200 μm. E Immunofluorescence staining of TGF-β1 (red) in skin sections. The number of TGF-β1+ cells per field was counted. Scale bars, 50 μm. F TUNEL apoptosis assay of the skin sections. The green fluorescence represents apoptotic cells and the number of TUNEL-positive cells per field was counted. Scale bars, 50 μm. Data were shown as means ± SEM. Data are representative of three experiments with similar results. **P < 0.01; ***P < 0.001.