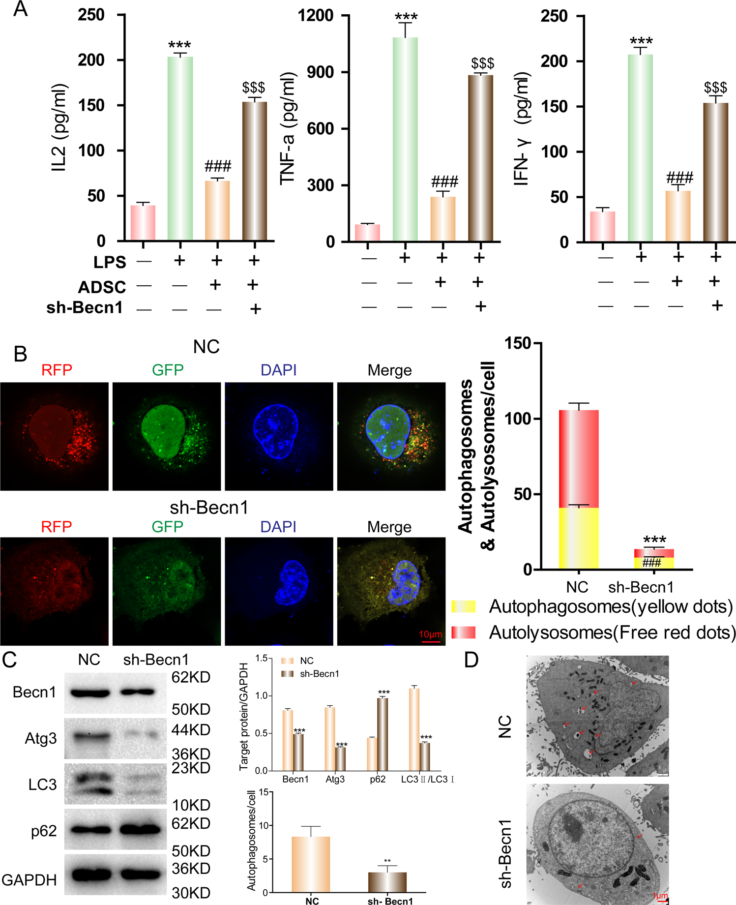
Fig. 4: The role of autophagy on the anti-inflammatory function of ADSCs.

ADSCs were cultured in vitro, and becn-1 expression in ADSCs was knocked down by shRNA. Alveolar epithelial cells (MLE-12) were cocultured with ADSCs using a Transwell system. The MLE-12 cells were subsequently stimulated with LPS. A Inflammatory cytokines IL-2, TNF-α, and IFN-γ in the supernatants of different groups were detected by ELISA. ***P < 0.001 vs control group; ###P < 0.001 vs LPS group; $$$P < 0.001 vs LPS + ADSC group. B Autophagy in cocultured ADSCs was detected in accordance with the mRFP-GFP-LC3 dual-fluorescence autophagy indicator system under a confocal microscope. ***P < 0.001; ###P < 0.001. C The levels of autophagy-related protein indicators in cocultured ADSCs were detected by WB. ***P < 0.001. D The level of autophagosomes in cocultured ADSCs was detected by electron microscopy. Red arrows indicate the autophagosomes. The experiment was repeated triple. Data are shown as means ± SD, **P < 0.01 (determined by unpaired t test or one-way ANOVA with Tukey comparisons).