Fig. 4: TG2 mediates IRF3 dimers formation.
From: Transglutaminase type 2-dependent crosslinking of IRF3 in dying melanoma cells

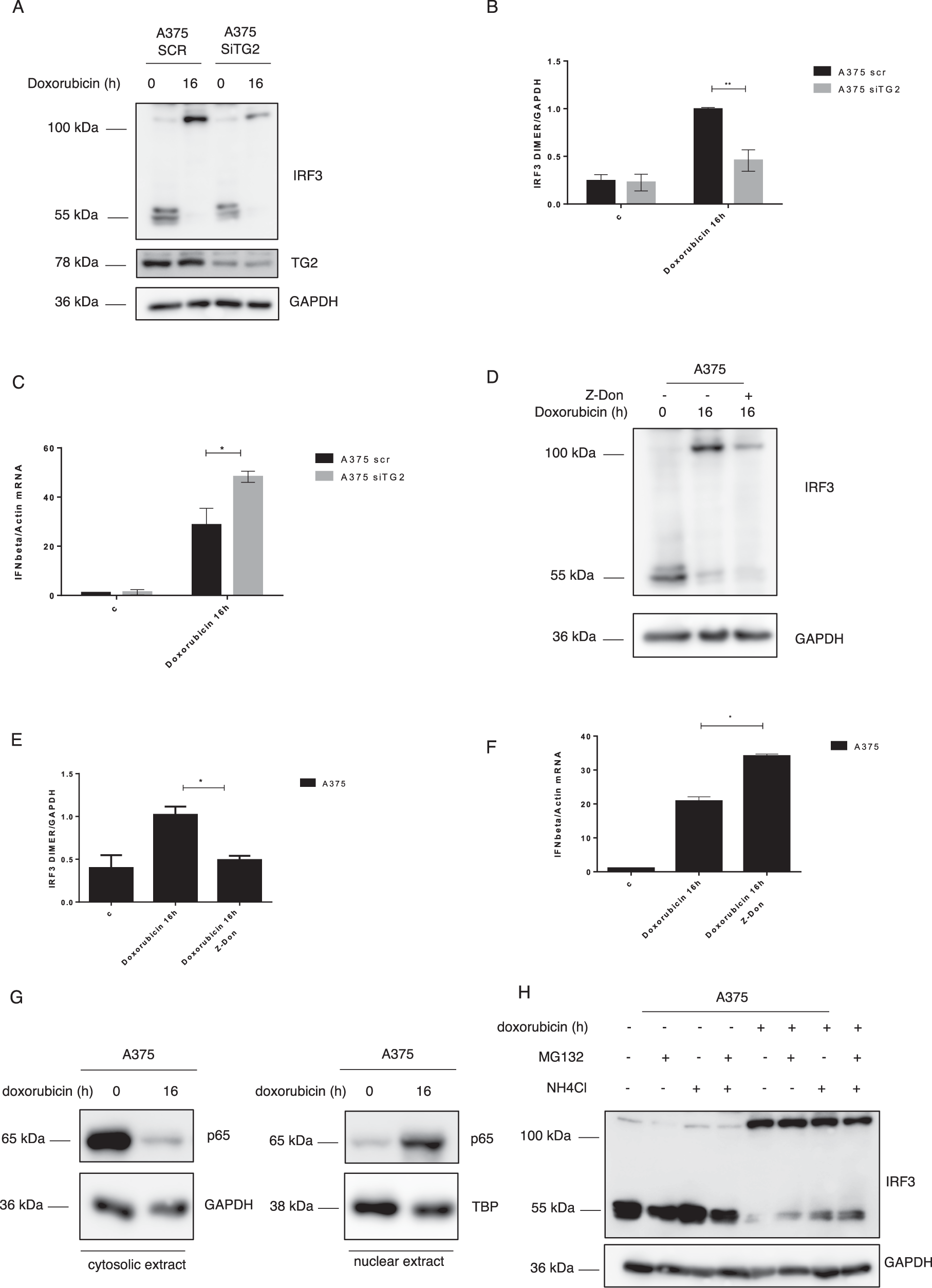
A, B Western blot analysis of TG2 and IRF3 protein levels in A375 cells transfected with non-targeting control siRNA (SCR) and TG2 specific siRNA (siTG2) and treated with doxorubicin for 16 h. GAPDH was used as loading control. B Densitometric analysis showing IRF3 dimers levels in A375 transfected with non-targeting control and TG2 siRNA. (n = 3; means ± SEM; **p < 0.01). C IFN-β mRNA levels, quantified by qPCR, in A375 cells silenced for TG2, treated with doxorubicin for 16 h and normalized with actin (n = 3; means ± SEM; *p < 0.05). D Western blot analysis of IRF3 protein expression in A375 cells treated with Z-DON, to inhibit TG2, and with doxorubicin for 16 h. GAPDH was used as loading control. E Densitometric analysis showing IRF3 dimers levels in A375 cells treated with Z-DON, to inhibit TG2, and with doxorubicin for 16 h (n = 3; means ± SEM; *p < 0.05). F IFN-β mRNA levels, quantified by qPCR, in A375 cells treated with Z-DON and doxorubicin for 16 h and normalized with actin (n = 3; means ± SEM; *p < 0.05). G Western blot analysis showing p65 cytosolic and nuclear expression in A375 cells after doxorubicin treatment. GAPDH and TBP were used as loading control for cytosolic and nuclear fraction respectively. H Western blot of IRF3 protein expression in A375 cells treated with MG132 and NH4Cl and with doxorubicin for 16 h. GAPDH was used as loading control. n = 3; means ± SEM; *p < 0.05; **p < 0.01).