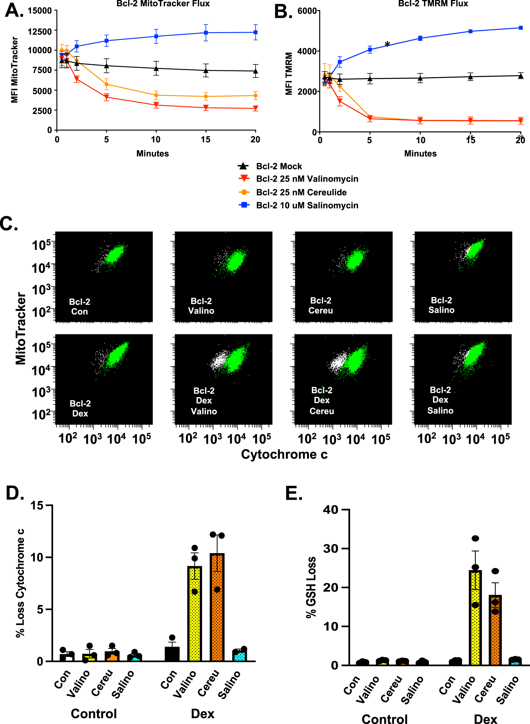
Fig. 6: Microbial toxins that override apoptotic resistance in Bcl-2 expressing cells depolarize the mitochondrial membrane potential.

S49 (Bcl-2) cells loaded with either 25 nM MitoTracker Deep Red (A) or 50 nM tetramethylrhodamine methyl ester perchlorate (TMRM; B) then treated with 25 nM valinomycin, 25 nM cereulide, or 10 uM salinomycin were examined for changes in their mitochondrial membrane potential (MMP) by flow cytometry. Data represent the mean (+/− SEM) of 3 independent experiments. S49 (Bcl-2) cells were treated with 2.5 × 10−7 M dex for 48 h in the presence or absence of 25 nM valinomycin, 25 nM cereulide, or 10 uM salinomycin during the final 6 h and examined for the loss of cytochrome c (C, D) and lose of glutathione (E). Data represent the mean (+/− SEM) of 3 independent experiments.