Fig. 2: The deletion of ALKBH5 enhanced the recruitment and infiltration of T cells and was associated with decreased PD-L1 protein levels.
From: ALKBH5 promotes PD-L1-mediated immune escape through m6A modification of ZDHHC3 in glioma

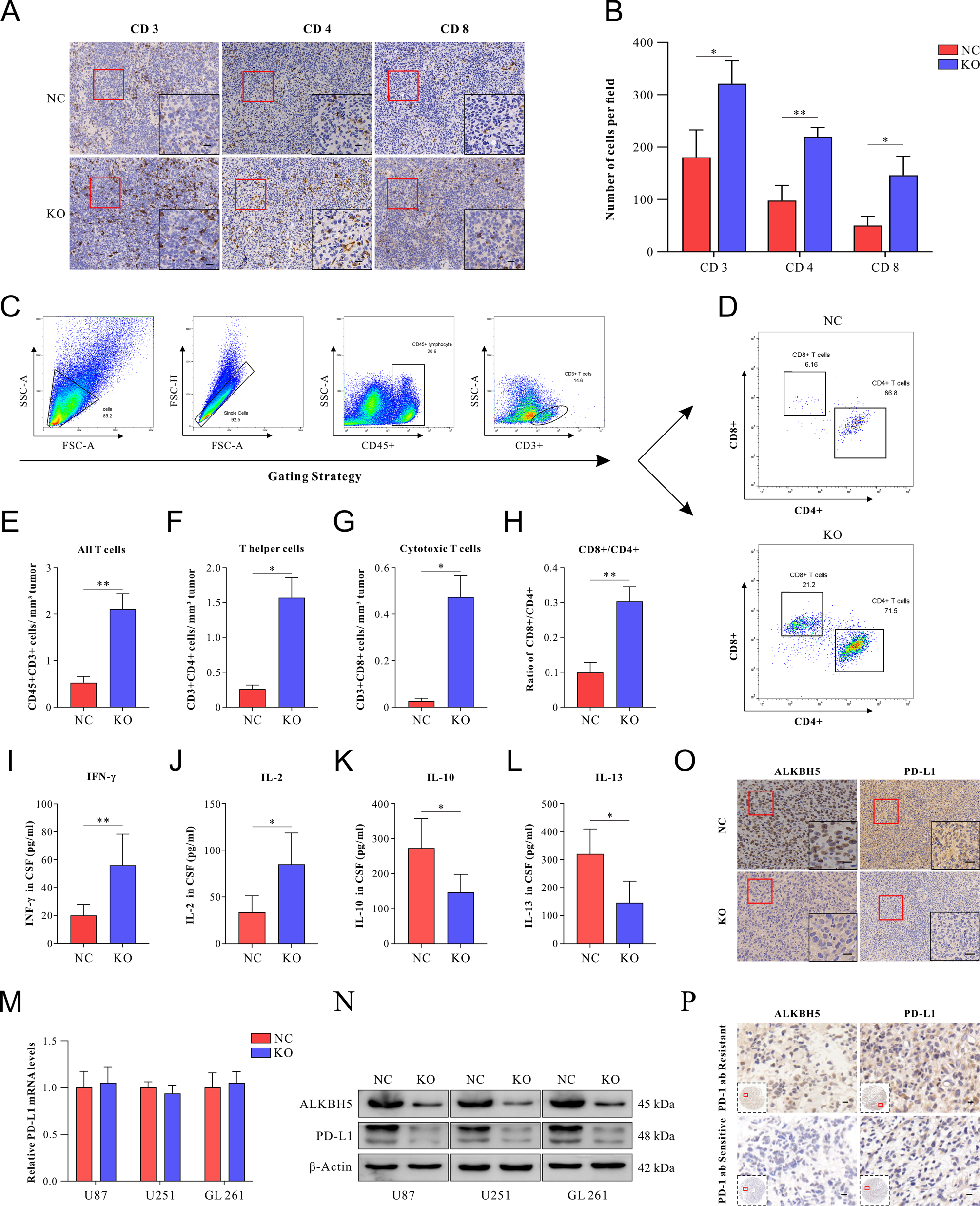
A Representative immunohistochemical staining images of CD3+, CD4+, and CD8+ T cells in the tumor after transplantation of ALKBH5-NC and ALKBH5-KO GL261 cells on day 28. B Quantitative analysis of the numbers of positive cells per field in immunohistochemical staining images as shown in A. C Gating strategies of flow cytometric to analyze tumor-infiltrating CD45+CD3+CD4+CD8− (CD4+) T helper cells and CD45+CD3+CD4−CD8+(CD8+) cytotoxic T cells in GBM tissues isolated from mice. D Representative flow cytometric image of tumor-infiltrating CD4+ and CD8+ T cells. FACS quantitative analysis of immune cells, including E CD3+ T cells, F CD4+ T cells, G CD8+ T cells, and H the ratio of CD8+/CD4+ T cells. The concentration of I IFN-γ, J IL-2, K IL-10, and L IL-13 in CSF of ALKBH5-NC and ALKBH5-KO GBM-bearing mice on day 28 were evaluated by ELISA. M The expression of PD-L1 mRNA in ALKBH-KO and ALKBH-NC GBM cells was measured by qRT-PCR. N PD-L1 protein levels were decreased after ALKBH5 knocking out in U87, U251, and GL261 cells. O Representative immunohistochemical staining images of ALKBH5 and PD-L1 in ALKBH5-KO and ALKBH5-NC GBM tissues harvested from mice. P Expression of ALKBH5 and PD-L1 in GBM tissues of anti-PD-1 Ab-sensitive and resistant patients. Scale bar = 60 μm. Data are presented as the mean ± SD. *p < 0.05, **p < 0.01.