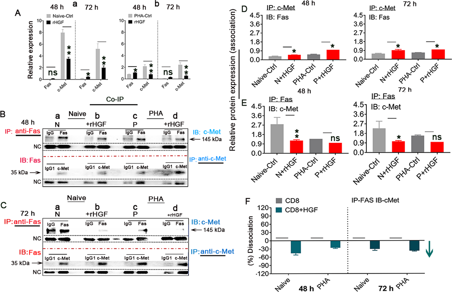
Fig. 4: rHGF regulates the c-Met/Fas molecular mode in naive and PHA-stimulated msCD8+ T cells.

A qRT‒PCR analysis of Fas and c-Met expression in naive (a) and PHA-stimulated (b) msCD8+ T cells 48 and 72 h after 400 ng/mL rHGF administration, n = 6. B, C A Co-IP assay was performed by IP with Fas or c-Met antibody followed by IB using an affinity-purified anti-c-Met-Ab or anti-Fas-Ab to evaluate the association between c-Met and Fas on naive (a, b, n = 3) and PHA-stimulated (c, d, n = 3) msCD8+ T cells in the presence (b, d) or absence (a, c) of 400 ng/mL rHGF treatment for 48 h (B(a–d)) and 72 h (C(a-d), n = 3/naive and PHA groups). D Quantification of the association between c-Met and Fas by IP with c-Met antibody followed by IB for Fas performed at 48 and 72 h (n = 6). E IP with Fas antibody followed by IB for c-Met performed at 48 and 72 h (n = 6). F Analysis of the dissociation rate of c-Met from Fas after 48 and 72 h of treatment with 400 ng/mL rHGF (the values of the samples marked with short lines were precisely 0). The data are presented as the means ± SDs of at least three independent experiments; original magnification = ×400; scale bar = 200 µm. The asterisks indicate a statistically significant difference; *p < 0.05 and **p < 0.001 vs. Naive-Ctrl and PHA-Ctrls; ns represents no significance (Student’s t test).