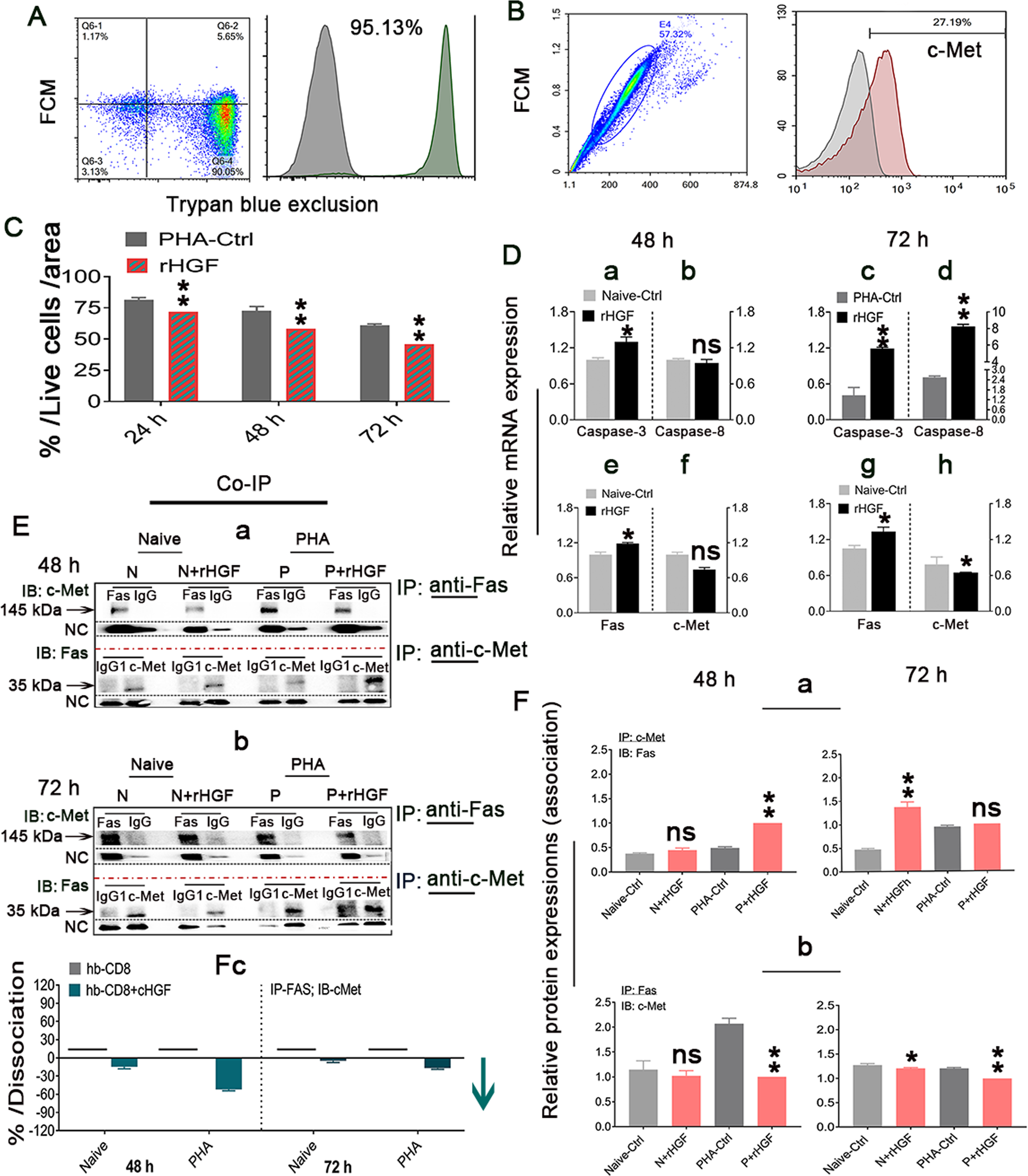
Fig. 6: c-Met-Fas dissociation in healthy human peripheral blood CD8+ T cells (hp-CD8+ T cells) can also be induced by treatment with 400 ng/mL rHGF.

A FCM analysis of the hpCD8+ CT cell purity after isolation with MACS beads (n = 3). B FCM analysis of c-Met expression in hp-CD8+ T cells (n = 3). C Assessment of live hp-CD8+ CT cells in cultures using the trypan blue exclusion assay. Cells were treated with 400 ng/mL rHGF for 24, 48, and 72 h (n = 3/time point). D(a–h) qRT‒PCR assay for assessment of the caspase-8 and caspase-3 levels in naive cells at 48 h (a, b) and PHA-stimulated hp-CD8+ T cells at 72 h (c, d), n = 6/time point; and the c-Met and Fas levels in naive hp-CD8+ T cells after 48 (e, f) and 72 h (g, h) of 400 ng/mL rHGF treatment, n = 6/time point. E(a, b) Co-IP assays using either IP Fas or c-Met antibody followed by IB with c-Met or Fas antibody were performed to assess the association between c-Met and Fas in naive (N) and PHA-stimulated (P) hp-CD8+ T cells in the presence or absence of 400 ng/mL rHGF for 48 (a, n = 3) and 72 h (b, n = 3). F(a–c) IP with c-Met antibody followed by IB for Fas was performed to confirm the association between c-Met and Fas in hpCD8+ T cells after treatment with 400 ng/mL rHGF for 48 and 72 h (a, n = 6); the same IP assay with Fas followed by IB with c-Met was performed with cells cocultured with 400 ng/mL rHGF for 48 and 72 h (b, n = 6), and the dissociation rate (a blue arrow) of c-Met from Fas was analyzed after 48–72 h of treatment with 400 ng/mL rHGF (the values of the samples marked with short horizontal lines were precisely 0) (c). The data are presented as the means ± SDs of at least three independent experiments. *p < 0.05 and **p < 0.001 indicate a statistically significant difference vs. either naive-Ctrl or PHA-Ctrl; ns represents no significance (Student’s t test).