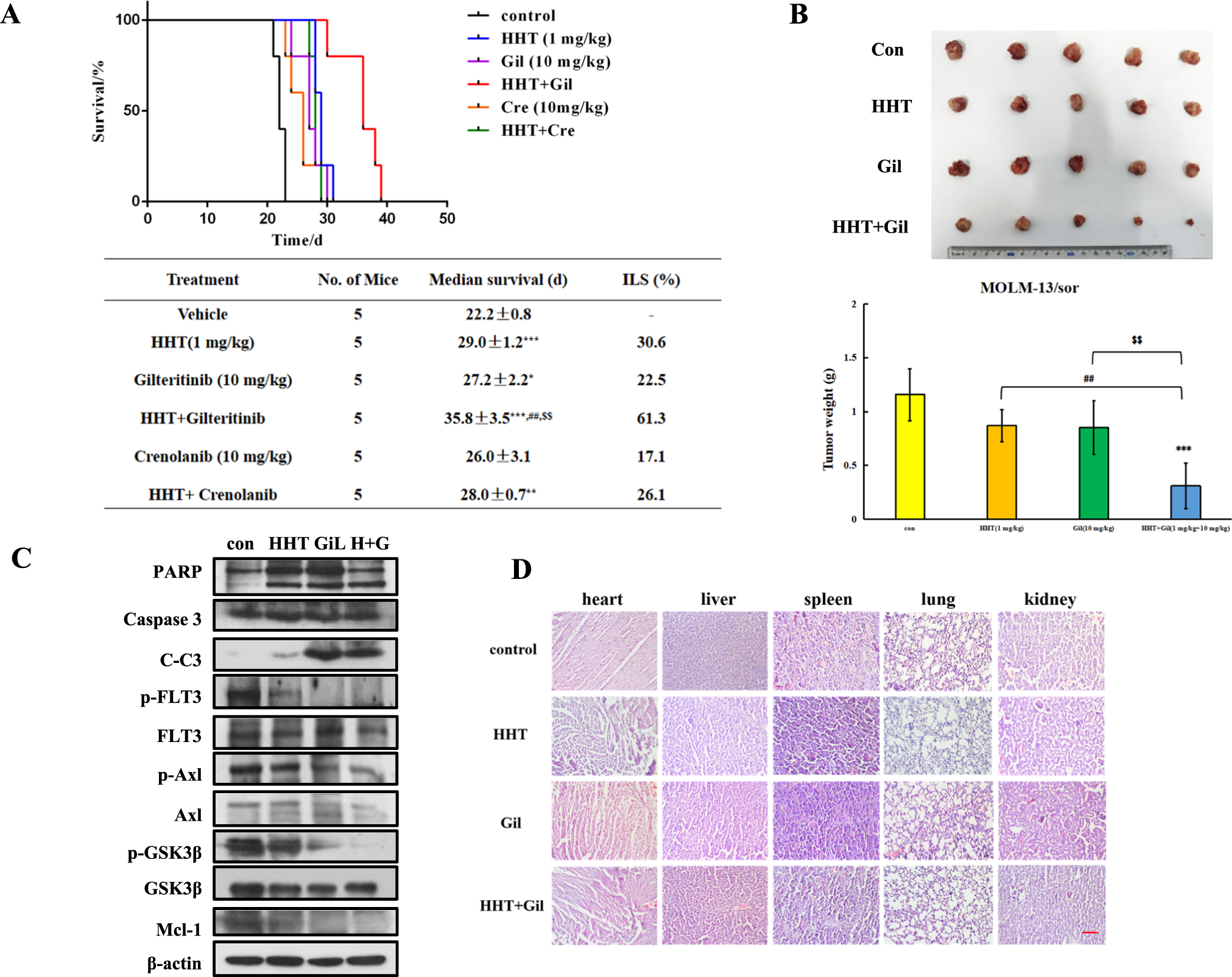
Fig. 6: The combined effects of HHT with gilteritinib in MOLM-13/sor xenografts.

A Survival curves of MOLM-13/sor xenografted mice inoculated through the tail vein and treated with HHT, gilteritinib, crenolanib, or their combination for 12 days. B Tumor image and tumor weights of MOLM-13/sor cells inoculated subcutaneously into NOD-SCID mice treated with HHT, gilteritinib, or the combination for 6 days. ***P < 0.001 compared with the control group. ##P < 0.01 compared with the HHT group. $$P < 0.01 compared with the gilteritinib group. C Protein analysis in tumor tissue. D H&E staining of heart, liver, spleen, lung, and kidney of mice. The scale bar is 100 μM.