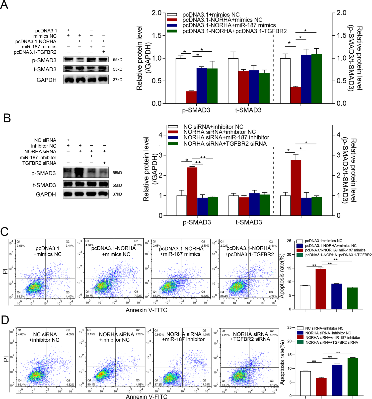
Fig. 5: NORHA regulates TGF-β signaling and GC apoptosis by a miR-187/TGFBR2 axis.
From: A regulatory network controlling ovarian granulosa cell death

A, B Western blotting was used to detect p-SMAD3 and t-SMAD3 protein levels after co-transfection with pcDNA3.1-NORHA and miR-187 mimics or pcDNA3.1-NORHA and pcDNA-TGFBR2 (A), or NORHA-siRNA and miR-187 inhibitor or NORHA-siRNA and TGFBR2-siRNA (B). C, D FACS analysis was used to detect the apoptosis rate of GCs after co-treatment with pcDNA3.1-NORHA and miR-187 mimics or pc3.1DNA-NORHA and pcDNA3.1-TGFBR2 (C), or NORHA-siRNA and miR-187 inhibitor or NORHA-siRNA and TGFBR2-siRNA (D). Data are represented as mean ± SEM for three independent experiments. *p < 0.05; **p < 0.01.