Fig. 6: NORFA regulates TGF-β signaling and apoptosis in sow GCs through an NFIX/miR-187 axis.
From: A regulatory network controlling ovarian granulosa cell death

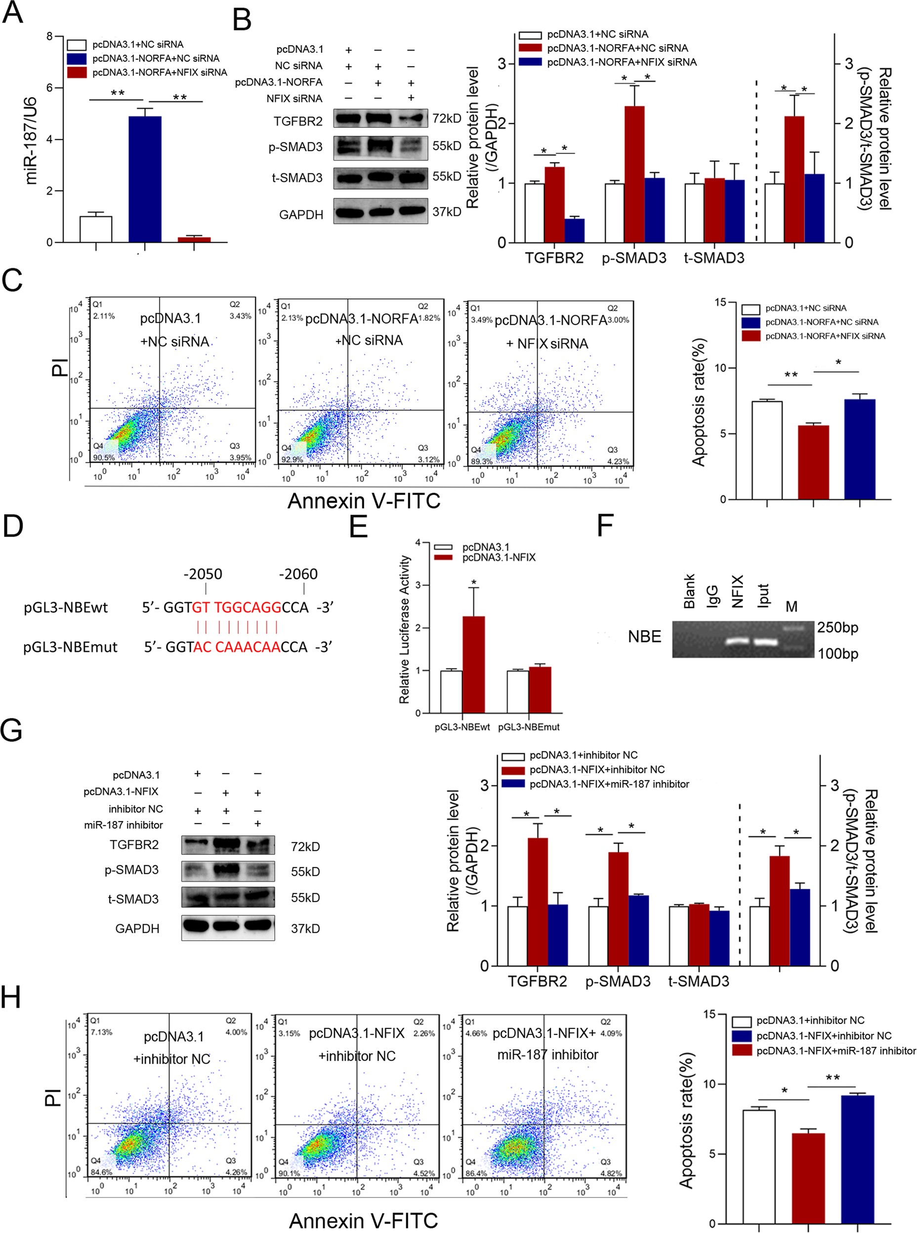
A qPCR detection of miR-187 levels after co-transfection with pcDNA3.1-NORFA and NFIX-siRNA. B Western blot detection of TGFBR2, p-SMAD3, and t-SMAD3 protein levels after co-transfection with pcDNA3.1-NORFA and NFIX-siRNA. C FACS detection of apoptosis rate after co-treatment with pcDNA3.1-NORFA and NFIX-siRNA. D Schematic representing the reporter vectors for the miR-187 promoter containing wild-type and mutated NBE motifs. E Luciferase activity was determined in GCs co-transfection with plasmid pcDNA3.1-NFIX and pGL3-NBEwt or pGL3-NBEmt. F ChIP detection of NFIX bound to the miR-187 promoter using an NFIX-specific antibody. G Western blot detection of TGFBR2, p-SMAD3, and t-SMAD3 protein levels after co-transfection with pcDNA3.1-NFIX and miR-187 inhibitor. H FACS analysis detection of apoptosis rate after co-treatment with pcDNA3.1-NFIX and miR-187 inhibitor. Data represent means ± SEM for three independent experiments. *p < 0.05; **p < 0.01.