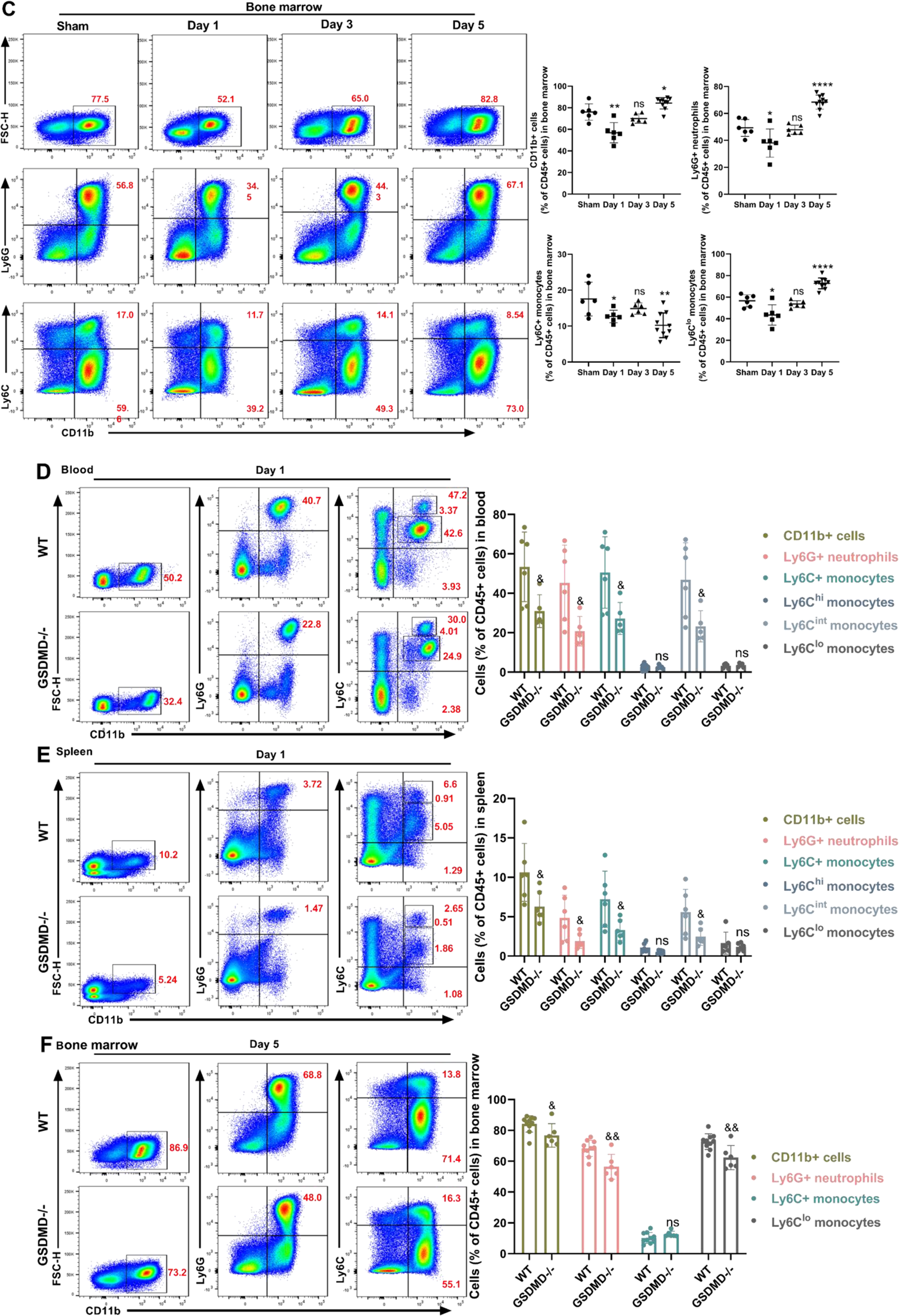
Fig. 4: GSDMD deficiency reduces the quantity of neutrophils in the blood, spleen, and bone marrow.
From: Gasdermin D inhibition ameliorates neutrophil mediated brain damage in acute ischemic stroke


A–C Flow cytometric analysis and quantification of CD11b+Ly6G+ neutrophils and CD11b+Ly6C+ monocytes in the blood (n = 6–8) (A), spleen (n = 6–8) (B) or bone marrow (n = 6–10) (C) of WT mice at different time points (Day 1, Day 3, Day 5) after MCAO or sham surgery. D–F Flow cytometric analysis and quantification of CD11b+Ly6G+ neutrophils and CD11b+Ly6C+ monocytes in the blood (n = 5–6), spleen (n = 6) or bone marrow (n = 6–10) of WT or GSDMD−/− mice 1 day or 5 days after MCAO. The data are presented as the mean ± SD. Statistical analysis: One-way analysis of variance followed by Bonferroni’s multiple comparison test (A–C) or multiple two-tailed unpaired Student’s t test (D–F). ns not significant, *P < 0.05, **P < 0.01, ***P < 0.001, ****P < 0.0001 vs sham-operated mice. &P < 0.05, &&P < 0.01, &&&P < 0.001, &&&&P < 0.0001 vs WT mice after MCAO.