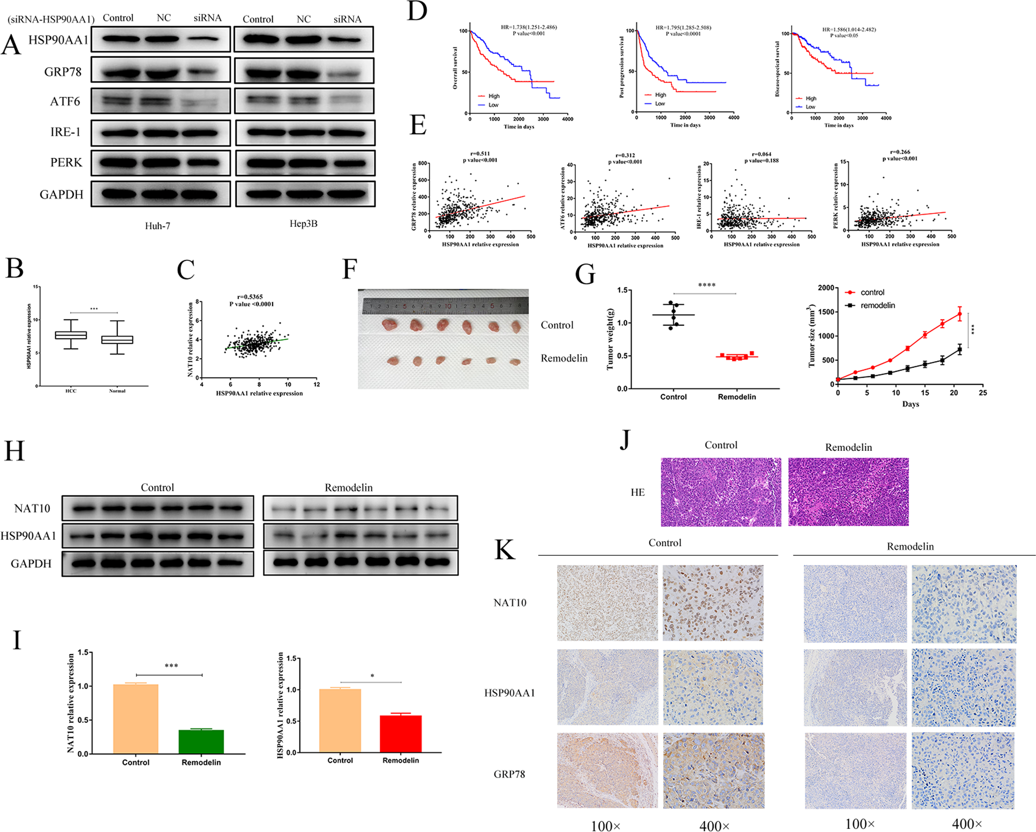
Fig. 6: NAT10 can promote the expression of the HSP90AA1 gene in ERS HCC.

A The effects of Huh-7 and Hep3B cells treated with siRNA-HSP90AA1 on ERS marker genes were analyzed by WB. B HSP90AA1 was highly expressed in HCC tissues. C There was a positive correlation between HSP90AA1 and NAT10 in HCC tissues. D High HSP90AA1 expression was significantly associated with shorter OS, PPS, and DSS. E There was a positive correlation between HSP90AA1 and ERS marker proteins GRP78, ATF-6, and PERK in HCC tissues. F Photographic images of xenograft tumors collected (n = 6). G Average tumor volume and weight of xenograft mice in the Control and Remodelin groups on day 21. H Western blot showed that the protein levels of NAT10 and HSP90AA1 were decreased in tumor tissues of xenograft mice. I qRT-PCR showed that both NAT10 mRNA and HSP90AA1 mRNA decreased in tumor tissues of xenograft mice treated with Remodelin. J HE staining of mouse metastatic tumors. K IHC staining showed that the protein levels of NAT10, GRP78, and HSP90AA1 in tumor tissues of Remodelin-treated xenografts were decreased. All data were shown as mean ± standard deviation. *P < 0.05, **P < 0.01, ***P < 0.001.