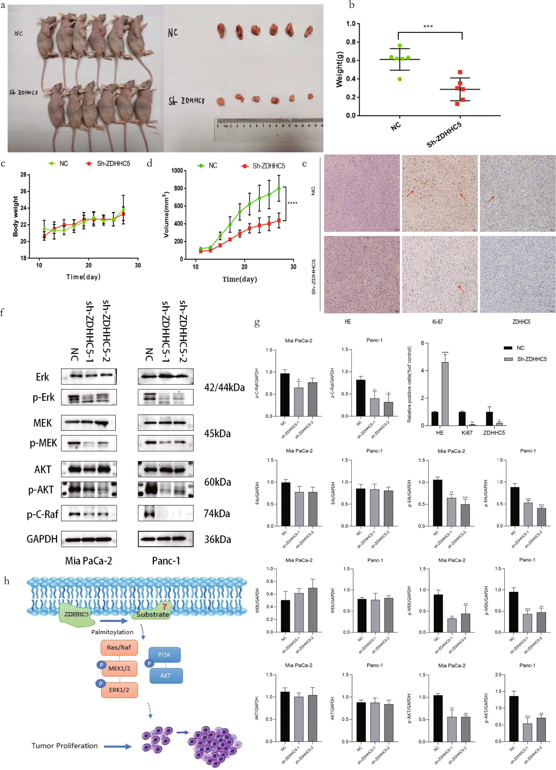
Fig. 3: In vivo evaluation of antitumor effects of silenced ZDHHC5, and probable mechanism of PI3K-Akt pathway.

a Representative images of the subcutaneous xenografts of different treatment groups. b Tumor weight of the tumor xenograft. c Body weight of the mice, ZDHHC5 depletion had no effect on the body weight of mice. d Tumor volume of the tumor xenograft. e IHC staining of xenografts of different treatment groups. The expression of ZDHHC5 and Ki67 in mouse pancreatic cancer tissue by immunohistochemistry. Scale bar, 50 μm. f Effects of ZDHHC5 knockdown on PI3K/AKT, MAPK/ERK signaling pathway. The protein expression levels of p-AKT, AKT, p-C-Raf, ERK, p-ERK, MEK, p-MEK and GAPDH were detected in MIA Paca-2 and Panc-1 cells by western blots. g The statistical graph of e, f. h We hypothesize that ZDHHC5 inhibit the proliferation of pancreatic cancer through the PI3K-Akt pathway. Data are expressed as mean ± SEM (n = 6) *p < 0.05, **p < 0.01, ***p < 0.001 in b, c, d and g.