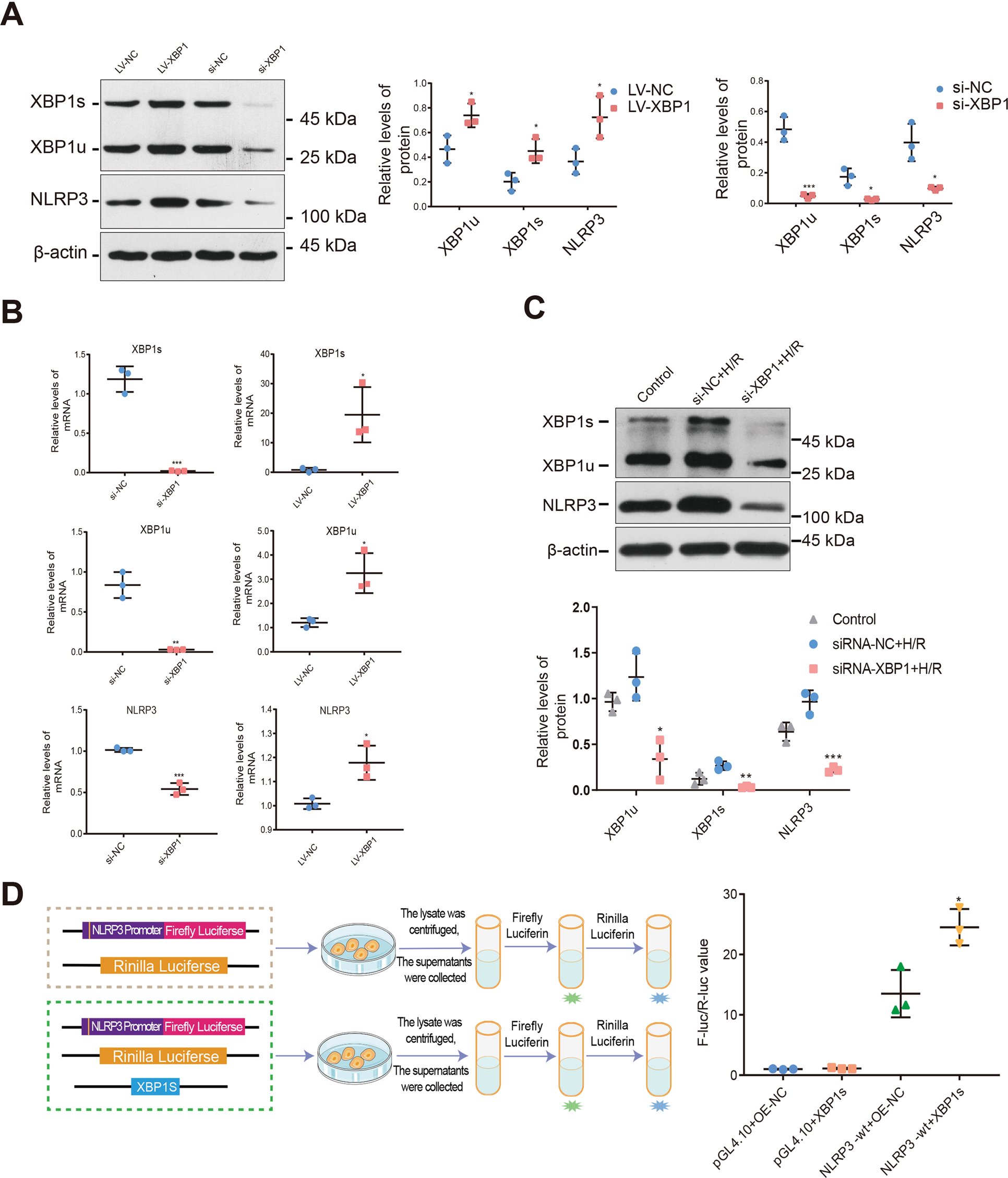
Fig. 3: The XBP1-NLRP3 axis forms a molecular mechanism involved in the crosstalk between ERS and mitochondrial dysfunction in response to IRI.

TCMK-1 cells were transfected with lenti-Xbp1, siRNA-Xbp1, and corresponding control vectors, respectively. For the cell H/R model, hypoxia was performed in a tri-gas hypoxia incubator for 24 h, and then reoxygenation was performed for 2 h after applying a fresh medium. A NLRP3 protein expression correlated with XBP1 protein expression following lenti-Xbp1 and siRNA-Xbp1 transfection. Western blot; *P < 0.05, ***P < 0.001 vs. the normal control group (n = 3 samples/group). B NLRP3 mRNA expression correlated with XBP1 mRNA expression following lenti-Xbp1 and siRNA-Xbp1 transfection. Real-time quantitative reverse-transcription PCR; *P < 0.05, **P < 0.01, ***P < 0.001 vs. normal control group (n = 3 samples/group). C TCMK-1 cells were transfected with siRNA- Xbp1 or siRNA-control before H/R. NLRP3 protein expression correlated with XBP1 protein expression after H/R, as shown in the western blot and densitometric analysis. *P < 0.05, **P < 0.01, ***P < 0.001 vs. the normal control H/R group. D The pGL4.10 firefly luciferase reporter plasmids with the wild-type (WT) NLRP3 promoter were transiently transfected into 293T cells together with the pcDNA3.1(+)-XBP1s plasmid or overexpression (OE) negative control and a Renilla luciferase reporter for normalization. Luciferase activities were measured after 48 h. The results showed that the NLRP3 promoter activity of the XBP1 overexpression group was higher than that of the control group; *P < 0.05. Further details are shown in the “Materials and methods” section. LV-NC lentivirus normal control, si-NC siRNA normal control, H/R hypoxia/reoxygenation.