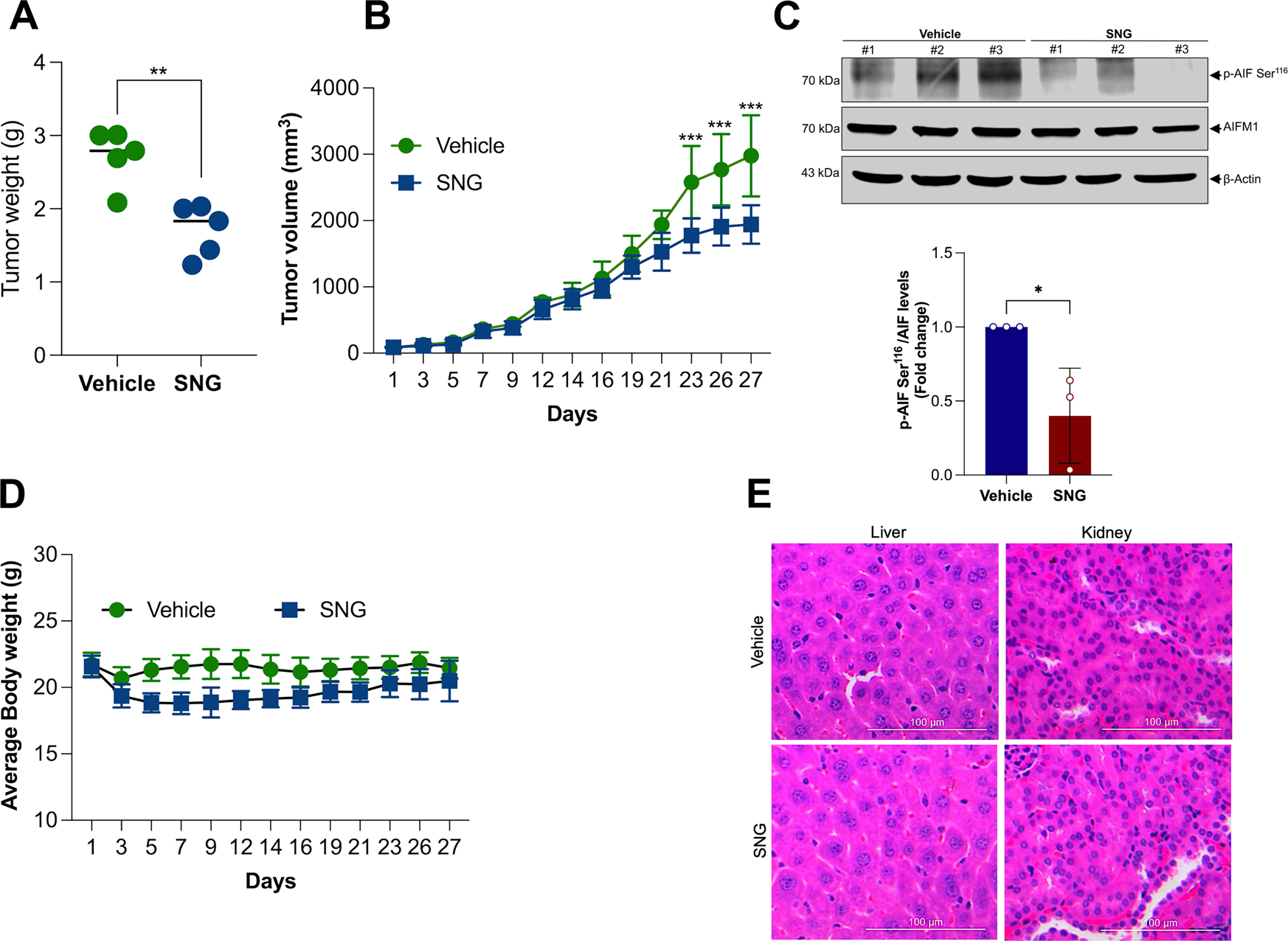
Fig. 7: Oxeiptosis is involved in SNG-induced tumor suppression in vivo.

Mice were subcutaneously inoculated with HT-29 cells into the right flanks and randomly divided into two groups (n = 5). Mice were injected intraperitoneally (i.p.) with 6 mg/kg/ SNG or an equal volume of vehicle. A Individual value plot showing the weights of HT-29 tumor xenografts in the vehicle and SNG treatment groups. Data shown are mean ± SD (n = 5) (**p < 0.01). B Tumor volumes of HT-29 xenograft tumors with the different time points (days) after exposure to SNG. Data shown are mean ± SD (n = 5) (***p < 0.001). C Western blot analysis of indicated proteins was performed. The signal intensities of western blot bands were normalized to AIFM1 of each group, and fold changes were plotted in a histogram from three independent experiments. Significant difference, *p < 0.05 D The relative body weight was evaluated during the treatment. Data shown are mean ± SD (n = 5). E H&E-stained liver and kidney sections obtained from the mice treated with vehicle and SNG are shown. Scale bar: 100 µm.