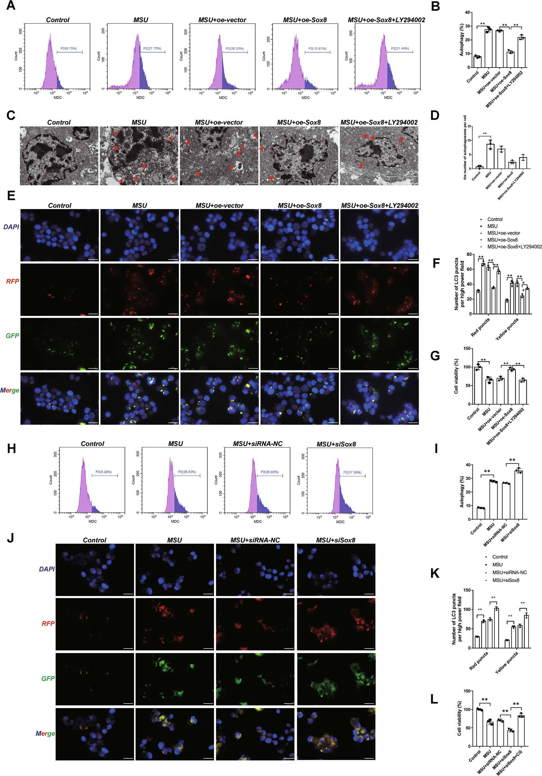
Fig. 5: Sox8 mediated the autophagy induced by MSU via the PI3K/AKT/mTOR signaling pathway.

Overexpression of Sox8 rescued the autophagy induced by MSU via the PI3K/AKT/mTOR signaling pathway. C28/I2 cells were transfected with oe-vector or oe-Sox8, then treated with MSU (200 μg/mL) for 24 h and stimulated with LY294002 (10 μM) for 1 h. To evaluate autophagic vacuoles, C28/I2 cells were stained with MDC, and the autophagy ratio of C28/I2 cells in the indicated groups was measured by flow cytometry (A, B). The morphology (C) and the number (D) of autophagosomes in C28/I2 cells was observed by transmission electron microscope, bar = 2 μm. The red arrow points to the autophagosome. Transfection of the mRFP-GFP-LC3 (E, F) plasmid into C28/I2 cells and quantification of the autophagic puncta by confocal microscopy, bar = 20 μm. Cell viability (G) was detected by CCK-8 assay. Silencing of Sox8 increased the autophagy induced by MSU. The C28/I2 cells were transfected with siRNA-NC or siSox8, then they were treated with MSU (200 μg/ml) for 24 h. To evaluate autophagic vacuoles, C28/I2 cells were stained with MDC, and the autophagy ratio of C28/I2 cells in the indicated groups were measured by flow cytometric analysis (H, I). Transfection of the mRFP-GFP-LC3 (J, K) plasmid into C28/I2 cells and quantification of the autophagic puncta by confocal microscopy, bar = 20 μm. The C28/I2 cells were transfected with siRNA-NC or siSox8, then they were treated with MSU (200 μg/ml) for 24 h or incubated with MSU (200 μg/ml) or MSU (200 μg/ml) +CQ (20 μM) for 24 h. The cell viability (L) was detected by CCK-8 assay. Results are the mean ± SD for three individual experiments. *P < 0.05, **P < 0.01.