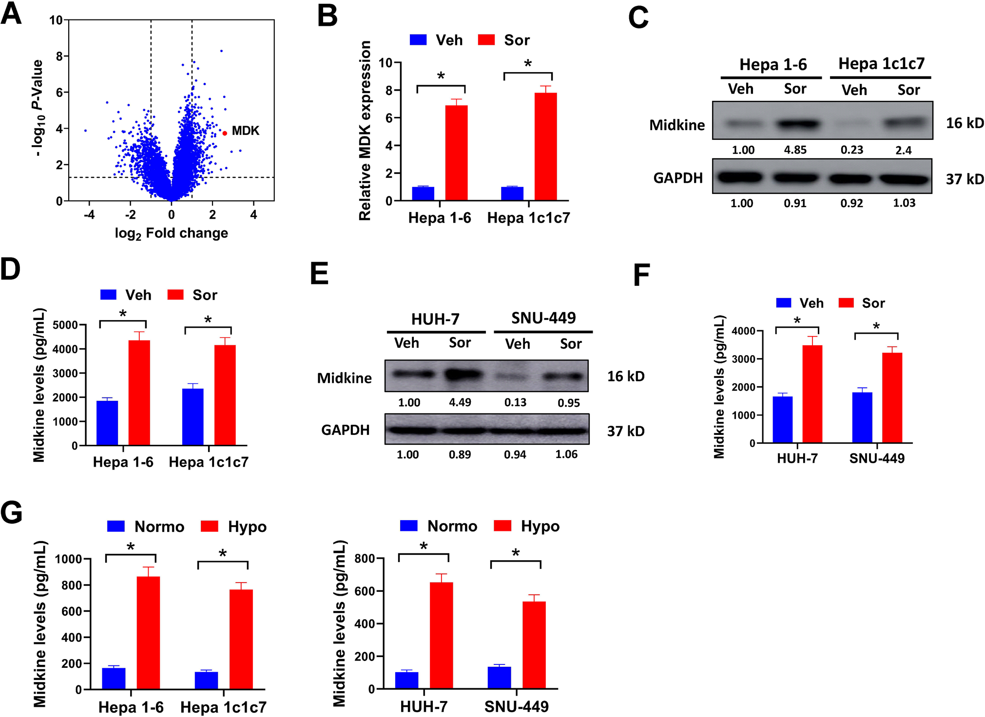
Fig. 2: Sorafenib treatment promotes midkine expression and secretion by HCC cells.

A differentially expressed genes in orthotopic Hepa 1-6 tumors treated with sorafenib (Sor) or vehicle control (Veh) were depicted in volcano map. B, C midkine expression in orthotopic Hepa 1-6 and Hepa 1c1c7 tumors treated with sorafenib or vehicle control was evaluated by qRT-PCR (B) and western blot (C). D secreted mikdine in serum samples of orthotopic Hepa 1-6 and Hepa 1c1c7 tumors treated with sorafenib or vehicle control was measured by ELISA assay. E, F midkine expression in orthotopic HUH-7 and SNU-449 tumors treated with sorafenib or vehicle control was evaluated by qRT-PCR (E) and western blot (F). G secreted mikdine in serum samples of orthotopic HUH-7 and SNU-449 tumors treated with sorafenib or vehicle control was measured by ELISA assay. All assays were done with at least three repeats. Data were shown as mean ± s.d., *P < 0.05.