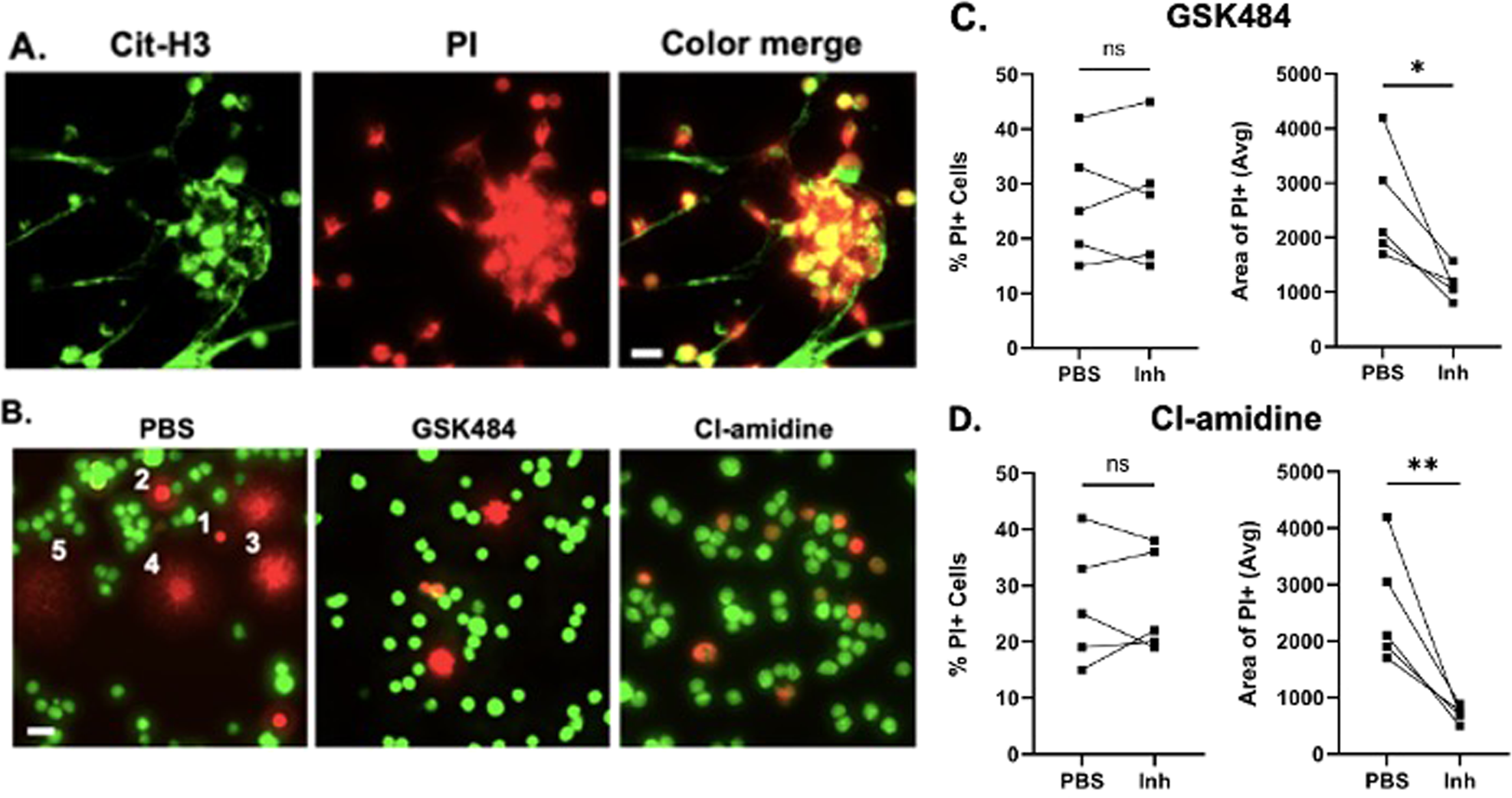
Fig. 2: NETosis-like death of tonsillar B cells.

A Immunofluorescence of tonsillar B cells stained for hyper-Cit-H3 and DNA. Tonsillar IgM+IgD+CD27- B cells stained with anti-hyper-Cit-H3 (green) and PI (red) after 2 h at 37 °C. Scale bar = 10 µm. Data are representative of 4 subjects. B Inhibition of chromatin decondensation by PAD inhibitors. Tonsil IgM+IgD+CD27- B cells treated with PAD inhibitors, GSK484 or Cl-amidine. Cells labeled with Calcein AM (green); dead cells labeled with PI (red). Photos are representative of 5 subjects. Numbers 1–5 represent putative chromatin decondensation steps ((1) compact nucleus; (2) and (3) swollen nucleus; (4) swollen nucleus with fine DNA branches; (5) fine strands of DNA). C, D Quantification of cell death (PI+) and chromatin decondensation (average area of PI + cells (square pixel)) in untreated and GSK484- (C) or Cl-amidine- (D) treated cells; paired t-test, *P-value < 0.05, **P-value < 0.01.