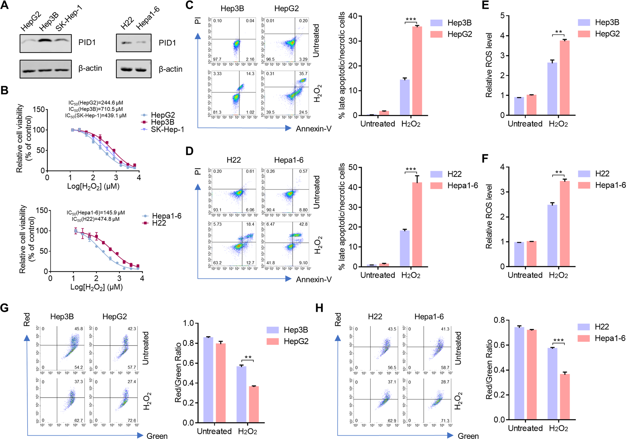
Fig. 1: PID1 levels predicted resistance to mitochondria-dependent apoptosis.

A Protein levels of PID1 in three human hepatoma cell lines (Hep3B, HepG2 and SK-Hep-1) and two mice hepatoma cell lines (H22, Hepa1–6). B Cell viability curves of three human hepatoma cell lines and two mice hepatoma cell lines treated with the indicated doses of H2O2 for 24 h. C–D Flow cytometry analysis measuring apoptosis in four hepatoma cell lines treated with H2O2 (200 μM) for 24 h. E–F H2DCFDA probe was used to detect intracellular ROS in four hepatoma cell lines treated with H2O2 (200 μM) for 24 h by flow cytometry analysis, and mean fluorescence intensity (MFI) was calculated. G–H JC-1 probe was used to detect mitochondrial membrane potential in four hepatoma cell lines treated with H2O2 (200 μM) for 24 h by flow cytometry analysis, and Red/Green Ratio was calculated. Data are expressed as mean ± SD (n = 3). **p < 0.01; ***p < 0.001.